Babylon Labs引爆比特币质押革命:去信任化安全共享新纪元
2025-06-29 20:48 loading...
Babylon Labs背后的团队:创始人、团队与合作伙伴
由斯坦福大学教授David Tse与密码学专家Dr. Mingchao "Fisher" Yu联合创立的Babylon Labs,致力于解决比特币收益与PoS网络安全之间的矛盾。团队核心成员涵盖分布式系统、共识机制与Cosmos SDK专家,推动比特币成为跨链安全基石。

Babylon的战略投资者与生态伙伴
- Paradigm、Polychain、Bullish、Binance Labs等顶级风投领投7000万美元融资,彰显资本信心。
- 超过250家独立验证者与最终确认提供者(FPs)接入,保障多链安全协同。
- Binance Earn、OKX Web3 Wallet、Bitget Wallet等主流平台已完成集成,用户可一键参与质押。
- Lombard Finance(LBTC)等流动性质押协议支持,提升资产流动性。
这些合作不仅验证了技术可行性,更加速了从机构到普通用户的全面落地,构建起覆盖全球的生态网络。

Babylon Labs提供哪些服务?BTC质押与$BABY代币
Babylon的核心创新是什么?
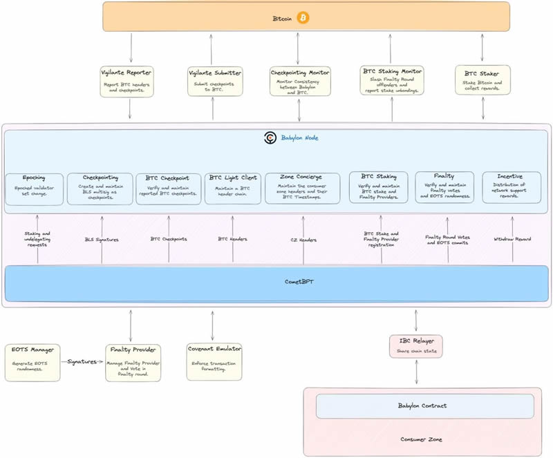
Babylon采用原生比特币质押机制,基于Taproot脚本在比特币主网运行,实现完全去信任化。用户始终保有自托管权,无需通过桥接或包装代币转移资产。
其Babylon链作为协调层,通过定期记录检查点(checkpoint),利用比特币的时间戳机制,为多个PoS区块链提供更快的交易终局确认速度,并缩短解质押等待期。

$BABY代币的作用是什么?
- 治理:$BABY持有者可投票决定网络升级、参数调整与资源分配。
- 手续费支付:链上交易以$BABY计价,部分质押匹配费用将反哺代币持有者。
- 空投分发:早期参与者、开源贡献者及社区成员将获得$BABY代币,实现价值共享。
$BABY将成为“比特币安全共享市场”的核心激励工具,连接质押者、验证者与合作链,形成可持续发展的生态闭环。

Babylon Labs何时成立?关键里程碑与路线图
历史重要里程碑
- 2022年初:创始团队成立,聚焦比特币质押研究。
- 2022年12月:完成1800万美元种子轮融资,启动测试网开发。
- 2024年2月:测试网上线,48小时内超10万名用户参与,市场需求强劲。
- 2024年5月:获Paradigm领投7000万美元融资,强化时间戳与数据可用性能力。
- 2024年8月:主网第一阶段(Phase-1)启动,截至年底已锁定57,290 BTC,市值超56亿美元。

Phase-2和Phase-3展望
- 2025年初(Phase-2):Babylon链与$BABY代币正式上线,建立双向市场,开启安全共享机制。
- 2025年下半年(Phase-3):推出多重质押(Multi-Staking),允许单笔BTC同时保护多条区块链,大幅提升资本效率。
- 扩展时间戳与数据可用性服务,支持更多L2与公链生态。
多重质押将彻底改变资金使用效率,使比特币从单一资产转化为跨链安全基础设施,释放数十亿美元潜在流动性。

Babylon Labs与哪些生态整合?全球采用与合作伙伴
Babylon的技术整合范围
- 比特币主网:所有质押操作均在原生比特币网络完成,无须跨链包装。
- Cosmos生态系统:基于Cosmos SDK构建,兼容IBC协议,实现跨链互操作。
- 未来扩展:架构灵活,可拓展至Ethereum、Solana等主流生态,支持各类L2 Rollup。

用户如何接触Babylon?
- 钱包集成:OKX Web3 Wallet、Bitget Wallet、UniSat等已内置质押功能。
- 中心化交易所:Binance Earn提供简洁界面,降低参与门槛。
- DeFi协议:LBTC等流动性质押代币可在DEX交易,增强收益灵活性。
通过多渠道整合,Babylon极大降低了技术壁垒,让非技术用户也能轻松参与比特币质押,推动生态普惠发展。

为什么比特币的安全共享机制如此重要?PoS与DeFi的视角
为什么PoS网络需要比特币作为安全保障?
新兴或小型PoS链常面临高通胀或共识脆弱问题。而比特币凭借其最强的经济安全性与最大规模的资金池,可为这些链提供稳定可靠的安全背书。通过“租借”比特币安全性,它们能以极低成本启动并持续扩展,避免依赖中心化或高通胀机制。

比特币持有者为什么应该关注这一发展?
- 收益生成:BTC质押者可同时从多个PoS网络获取奖励,无需放弃所有权。
- 资产多元化:进入更广泛的DeFi生态,拓展投资边界。
- 维护比特币理念:全程不涉及中心化桥接或包装代币,坚守去信任化原则。
若仅一小部分BTC持有者参与,锁仓价值即可能超越多数现有PoS生态,彻底改写全球DeFi格局。
Babylon Labs如何运作?质押机制、技术实现与$BABY空投
去信任化比特币质押如何运作?
- Taproot脚本:BTC质押于特定地址,用户始终保持自托管控制权。
- Babylon链协调:中继者将质押信息传递至Babylon链,关联验证者与最终确认提供者(FPs)。
- 最终确认提供者:用户可委托给独立实体,在多条链上执行验证任务。
- 惩罚机制:若FPs作恶,系统将自动执行可编程惩罚,部分质押资产无法赎回,确保整体生态安全。
该机制已在多次安全审计中验证,严格区分恶意行为与正常风险,保障数十亿美元资产安全。
$BABY代币的作用是什么?
- 治理:对网络升级、费用政策等提案进行投票。
- 手续费分配:部分匹配手续费将反哺$BABY持有者,形成正向激励。
- 空投:第一阶段质押者与社区贡献者将获得代币分配。
通过透明且可验证的机制,$BABY代币成为连接整个生态的核心纽带,促进去中心化演进。
总结与未来展望
Babylon Labs正在重构去中心化金融格局。通过原生比特币质押,它首次将比特币的信用与流动性注入多链生态,打造一个真正去信任化的跨链安全共享体系。
随着Phase-2与Phase-3推进,多重质押与增强型时间戳机制将进一步放大其影响力。一旦全面落地,该协议或将保护数十条区块链及数千个DApp,同时为比特币持有者提供稳定、可持续的收益渠道。
这不仅是技术突破,更是比特币角色的一次根本性跃迁——从“数字黄金”迈向“跨链安全基石”。在全球监管趋严、市场波动加剧的背景下,这一模式正成为加密世界最值得关注的长期趋势之一。
相关阅读
-
Coinbase扩展质押服务至纽约州 覆盖全美46个州区块链资讯 2025-10-08 22:09
-
比特币质押迎爆发期:Yield Basis引领机构级收益新范式区块链资讯 2025-10-06 21:58
-
Starknet整合比特币生态 比特币质押开启新纪元区块链资讯 2025-10-01 00:20
-
Starknet推比特币质押与1亿美元基金,引爆BTCFi生态区块链资讯 2025-09-30 21:18
-
Starknet上线比特币质押,1亿STRK激励引爆市场区块链资讯 2025-09-30 19:17
-
Starknet上线比特币质押,1亿STRK激励推动BTCFi生态发展区块链资讯 2025-09-30 14:19
-
巴比伦质押改革引爆比特币DeFi热潮:BTC质押量破48亿美元区块链资讯 2025-09-29 09:17
-
比特币质押ETF登陆伦敦证券交易所,机构级收益新范式开启区块链资讯 2025-09-26 01:21
-
SFUND桥接遭朝鲜黑客攻击,价格暴跌60%区块链资讯 2025-09-24 01:07
-
Bitcoin.com推出加速器计划,首期支持Gamemint.fun探索AI游戏新生态区块链资讯 2025-09-22 17:16