比特币波动下的心理博弈:交易者必知的8大误区与应对策略
2025-06-29 20:58 loading...
加密货币交易不仅是技术与策略的较量,更是一场深刻的心理博弈。对于资深交易者而言,市场的剧烈波动早已超越数字涨跌的层面,而是一场持久的自我较量。稳定的交易心态不仅决定了能否长期盈利,更是抵御情绪冲击、保持理性决策的关键。
本文将从情绪管理、认知偏差、长期思维与自我反思四个维度,深入探讨如何打造强大的心理体系,助力交易者在比特币波动中保持冷静,实现稳健收益。

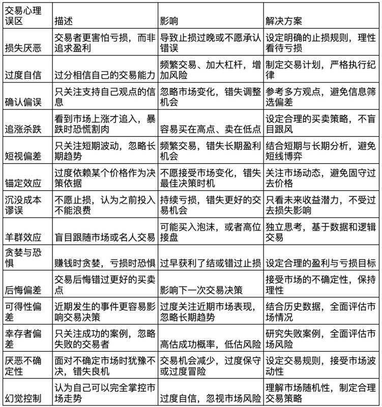
常见交易心理误区与风险
加密货币交易因其高波动性、24/7运行和信息不对称的特点,对交易者的心理状态提出了极高要求。如果不加以注意,心理风险可能导致决策失误、资金损失甚至长期的心理负担。
以下是加密货币交易者需要特别关注的心理风险,以及如何识别和应对这些风险的建议:

1. FOMO(害怕错过)
描述:当市场快速上涨或某代币被热炒时,交易者担心错过机会,冲动追高买入。
表现:看到价格暴涨或社交媒体热议后,不经分析就下单;频繁切换交易目标。
后果:往往在高位接盘,随后价格回落导致亏损。
应对方法:
用LunarCrush或Augmento的牛熊指数评估情绪是否过热,指数接近1时保持谨慎。
设定明确的交易计划,只在符合策略时入场。
正念练习:深呼吸,问自己:“这是机会还是冲动?”
2. 恐惧与恐慌
描述:市场下跌时,交易者因害怕进一步亏损而抛售,甚至清仓离场。
表现:盯着下跌的K线图手心出汗,心跳加速;听到负面新闻后立即行动。
后果:在低位割肉,错过反弹机会。
应对方法:
查看恐惧与贪婪指数,低于20时可能是超卖信号,提醒自己冷静观察。
检查CryptoQuant链上数据,确认是否有大户抛售支持恐慌情绪。
正念练习:接受恐惧感,告诉自己:“波动是正常的,我按计划行事。”

来源:https://cryptoquant.com/
3. 贪婪
描述:盈利后不满足既有收益,期待更大回报,导致过度持仓或追涨。
表现:拒绝止盈,幻想价格无上限;频繁加仓或提高杠杆。
后果:市场反转时利润回吐,甚至转为亏损。
应对方法:
用TradingView设定止盈位,严格执行离场计划。
参考The TIE情绪报告,若市场过热(贪婪情绪高涨),提醒自己获利了结。
正念练习:记录盈利时的满足感,避免被贪念驱使。

来源:https://www.tradingview.com/
4. 过度自信
描述:连续盈利后,交易者认为自己掌握了市场规律,低估风险。
表现:增加仓位或杠杆,忽视技术分析和风险管理;对他人建议不屑一顾。
后果:一次失误可能导致重大损失,心理落差更大。
应对方法:
用Glassnode或Dune Analytics验证自己的判断是否与链上趋势一致。
定期复盘,记录每次成功和失败的真实原因。
正念练习:保持谦逊,提醒自己:“市场永远不可预测。”

来源:https://studio.glassnode.com/charts/addresses.ActiveCount?a=BTC
5. 决策疲劳与心理倦怠
描述:因市场24/7运行和信息过载,交易者长期处于高压状态,导致精神疲惫。
表现:注意力下降,决策质量变差;对交易失去兴趣或感到厌倦。
后果:反应迟钝,错失机会或频繁出错。
应对方法:
用Coinigy整合数据,减少手动监控时间。
设定每日交易时间(如4小时),避免过度盯盘。
正念练习:每天安排休息,进行10分钟冥想或户外活动,恢复精力。

来源:https://www.coinigy.com/en/
6. 报复性交易
描述:亏损后急于扳回损失,情绪化加大仓位或频繁交易。
表现:亏损后立即加仓,不顾策略;对市场产生“报复”心理。
后果:进一步放大损失,陷入恶性循环。
应对方法:
用Token Metrics的AI信号冷静评估是否值得继续交易。
设定每日最大亏损额,达到后强制暂停。
正念练习:亏损后停下来,观察沮丧情绪,告诉自己:“一次失败不代表全部。”
7. 自我怀疑
描述:连续亏损或错失机会后,交易者怀疑自己的能力,失去信心。
表现:犹豫不决,错过入场时机;反复修改策略或完全依赖他人建议。
后果:决策瘫痪,无法坚持长期计划。
应对方法:
复盘Dune Analytics或TradingView数据,分析亏损是否因策略失误而非个人能力。
小额测试新策略,逐步重建信心。
正念练习:接受失败是学习的一部分,默念:“我正在进步。”

来源:https://dune.com/home#query-engine
8. 外部压力
描述:来自社交媒体、朋友或家人的意见(如“为什么不买XX币”)干扰交易决策。
表现:因他人盈利故事感到焦虑;频繁调整计划以迎合外界期待。
后果:失去独立判断,交易结果不稳定。
应对方法:
用The TIE或LunarCrush验证外部信息的真实影响,避免被炒作误导。
与他人保持距离,专注于自己的计划。
正念练习:屏蔽噪音,问自己:“这是我的目标吗?”

来源:https://www.thetie.io/
如何识别心理风险
以下从身体信号、行为模式和情绪波动三个方面展开,帮助你更好地识别和管理交易中的心理风险:
1. 身体信号
加密货币市场波动剧烈,价格可能在短时间内大幅上涨或下跌,这种不确定性容易触发身体的应激反应。以下是一些常见的身体信号,提示你可能正面临心理风险:
心跳加速:当你发现自己盯着K线图时心跳明显加快,可能是因为恐惧(担心亏损)或贪婪(期待暴涨)在作祟。
手心出汗:在下单前或市场剧烈波动时,手心出汗可能是焦虑或紧张的表现,表明你对交易结果的掌控感不足。
肩膀紧绷:长时间盯着屏幕、身体僵硬,尤其是肩膀或颈部紧绷,可能是压力累积的信号,暗示你需要暂停并调整状态。
应对建议:一旦察觉这些信号,尝试深呼吸或短暂离开屏幕,给自己几分钟冷静下来,避免在高压状态下做出决策。

来源:https://www.michiganmedicine.org/health-lab/your-racing-heart-sign-supraventricular-tachycardia
2. 行为模式
加密货币交易的24/7特性容易让人陷入非理性的行为循环。以下行为模式可能反映心理问题的存在:
频繁检查价格:每隔几分钟就刷新交易APP或网页,可能是缺乏交易计划或对市场的不安全感驱使。这种行为会放大焦虑,并导致过度交易。
冲动下单:看到价格突然跳动就立刻下单(追涨杀跌),往往是情绪化决策,而非基于策略的结果。
反复修改订单:不断取消或调整挂单,可能是优柔寡断或对市场方向失去信心,反映出心理上的混乱。
应对建议:制定明确的交易计划,包括入场点、止损点和止盈点,并严格执行。减少无意义的屏幕时间,避免被短期波动牵着走。
3. 情绪波动
加密货币的高风险高回报特性容易让情绪像过山车一样起伏。以下情绪状态值得警惕:
交易后过度兴奋:赚了一笔钱后过于得意,甚至开始幻想“财务自由”,可能是贪婪在膨胀,可能导致后续冒险加仓。
交易后极度沮丧:一次亏损就觉得自己“全完了”,或者自责不已,表明你可能把个人价值与交易结果挂钩,情绪过于脆弱。
焦虑与FOMO(错失恐惧):看到别人赚钱或某种币暴涨时,感到坐立不安,急于跟风,这种情绪往往导致盲目决策。
应对建议:记录交易日志,不仅记录盈亏,还记录每次交易时的情绪状态,找出触发情绪波动的模式。保持“只投入你能承受损失的资金”心态,减少心理负担。

来源:https://www.wps.com/blog/how-to-make-crypto-spreadsheets-in-excel-the-ultimate-guide/
辅助工具:构建理性决策体系
加密货币交易市场情绪辅助工具不仅提供数据支持,还能有效提升投资者的心理素质。通过减少不确定性、提供客观视角和增强自我控制力,这些工具帮助投资者在市场波动中保持理性决策。
情境假设:2025年3月27日,以太坊价格突然下跌10%
无工具支持时的心理:恐慌情绪蔓延,直觉认为“牛市可能已经结束”,匆忙割肉离场。
使用工具后的心理:
恐惧与贪婪指数:显示 40(中性偏恐惧),市场尚未进入极端恐慌状态。
Santiment 社交情绪:情绪负面,但可能受短期情绪影响。
Glassnode 链上数据:未出现异常大额抛售,说明主流持仓者未恐慌离场。
通过情绪调节技巧(如正念思考),投资者能够更冷静地判断市场走势,认定这可能只是短期调整,从而选择持有,避免不必要的损失。
1. 恐惧与贪婪指数 (Fear & Greed Index)
心理帮助:
减少恐慌和贪婪:明确的市场情绪评分(0-100)让投资者意识到当前的情绪状态是否极端,避免被集体恐慌或贪婪裹挟。
建立心理锚点:看到“极度恐惧”时,投资者可能更有信心逆向思考,而不是随大流抛售;“极度贪婪”则提醒冷静获利了结。
例子:当指数跌至10,你可能感到恐惧,但工具提示这是潜在买入机会,帮助你将负面情绪转化为积极行动。

来源:https://coinmarketcap.com/charts/fear-and-greed-index/
2. 社交媒体情绪分析工具 (LunarCrush, Santiment)
心理帮助:
对抗FOMO:看到社交媒体热议某个代币,投资者容易冲动跟风。工具通过量化情绪,让你评估这是否只是噪音,而非真实价值驱动。
增强独立思考:数据揭示市场情绪的来源,让你更清楚自己是否被外部影响,减少盲目从众的心理压力。
例子:Twitter上突然热炒某山寨币,LunarCrush显示情绪激增但交易量未跟上,你可能会冷静观察,避免因FOMO追高。

来源:https://lunarcrush.com/
3. 链上数据分析工具 (Glassnode, Nansen)
心理帮助:
提供安全感:看到大户囤积或长期持有者的行为,能缓解对市场崩盘的恐惧,增强信心。反之,大量抛售数据也能让你提前做好心理准备。
降低不确定性:链上数据是客观事实,帮助投资者摆脱“市场操纵”或“阴谋论”的心理负担。
例子:比特币从钱包流向交易所增加,你可能担心下跌,但数据让你提前调整仓位,心理上更有掌控感。

来源:https://glassnode.com/?fpr=235468&gad_source=1&gclid=Cj0KCQjwy46_BhDOARIsAIvmcwOMb_ttzJtgTPeqvUGbAWeQ-pWh6miL2OV3rphPmHpLpjzK40TX8HsaAopbEALw_wcB
4. 市场情绪指数和可视化工具 (TradingView, Bitcoin Rainbow Chart)
心理帮助:
视觉上的冷静:图表和颜色(如Rainbow Chart的“绿色买入区”)提供直观指引,让投资者在混乱中找到方向。
长期视角:强调周期性趋势,帮助你从短期输赢中抽离,培养耐心和纪律。
例子:价格暴跌时,Rainbow Chart显示仍处于“持有区”,你可能更倾向于坚持策略,而不是恐慌性抛售。

来源:https://www.blockchaincenter.net/en/bitcoin-rainbow-chart/
5. AI驱动的交易信号工具 (Token Metrics, SignalPlus)
心理帮助:
减轻决策压力:AI提供明确的买入/卖出建议,减少犹豫或过度分析带来的焦虑。
增强信任感:知道决策背后有数据和算法支持,能缓解自我怀疑。
例子:市场震荡时,SignalPlus建议观望,你可能因此避免冲动交易,心理上感到更轻松。

来源:https://www.signalplus.com/
工作流程参考:构建稳定交易节奏
以下是一个加密货币交易者的工作流程参考,结合市场情绪辅助工具和心理建设方法,旨在帮助交易者在日常操作中保持理性、高效和心理平衡。
这个流程适用于短线交易者、波段交易者或长期投资者,可根据个人风格调整。


来源:https://www.Gate.io/
未来展望:心理建设的演进方向
随着加密货币市场的演变,交易者的心理建设将受到技术进步、市场变化和心理健康研究的深远影响。以下是对未来的展望,帮助交易者在不断变化的环境中保持稳定和成长。
1. 市场逐渐成熟
趋势:机构入场、监管完善和基础设施升级(如更多加密ETF)将使市场波动性降低,逐步从“狂野西部”转向稳定生态。
心理影响:
正面:减少剧烈波动带来的FOMO和恐慌情绪,交易者更易保持冷静。
挑战:成熟市场可能引入更多算法和高频交易,增加竞争压力,导致决策疲劳或自我怀疑。
未来图景:交易者需要从短期投机心态转向长期战略思维,心理上更强调耐心和纪律。
2. AI与自动化工具的深入应用
趋势:AI情绪分析和交易机器人将更智能,提供实时信号、风险评估甚至情绪建议。
心理影响:
正面:自动化减少手动盯盘的压力,降低冲动交易风险。
挑战:过度依赖可能削弱独立判断力,一旦技术失灵,心理崩溃风险加剧。
未来图景:交易者需学会与AI协作,心理建设将聚焦于平衡技术依赖与个人掌控感。

来源:https://www.tokenmetrics.com/pricing
3. 数据驱动的情绪管理
发展:工具将整合链上数据、社交情绪和生理信号,生成个性化报告。例如:“你的焦虑与市场下跌同步,建议深呼吸。”
心理帮助:提供客观依据,增强交易者对情绪调节的信心。
例子:AI提示“恐惧指数20+心率90,冷静观察”,帮助你在低点买入而非抛售。
4. 个性化心理训练
发展:AI结合心理学推出定制化方案,如针对“贪婪”倾向推荐正念冥想,或为“恐慌”用户设计认知行为练习。
心理帮助:精准解决个人弱点,加速心理成长,提升韧性。
例子:系统检测你常在盈利后追高,推送“延迟满足”训练,助你学会止盈。
5. 长期思维与目标导向
发展:工具将更注重周期分析,鼓励交易者关注3-5年趋势而非短期波动。
心理帮助:从“即时满足”转向“长期回报”,减少贪婪和急躁情绪。
例子:Bitcoin Rainbow Chart显示当前为“持有区”,让你更有信心坚持而非频繁交易。
设想场景:
到2030年,未来的交易体验将结合先进的AI与个人健康数据。当你佩戴心率手环时,AI工具会整合链上数据与情绪数据,提供实时的交易建议,例如“市场恐惧+你的心率正常=买入机会”。
你可以早晨在VR社区与他人讨论策略,交易后则进入虚拟冥想舱复盘,记录情绪与交易结果。技术的支持增强了你的自信,市场波动的减少让你更加从容,而正念的练习帮助你保持独立思考,不被情绪左右。
结语
资深交易者的心理建设并非一蹴而就,而是一个持续锤炼的过程。情绪管理让他们保持冷静,认知偏差的克服让他们更接近真相,长期思维赋予他们耐心,而自我反思则为他们提供了成长的土壤。
市场是无情的,但对于那些能够在心理层面不断突破自我的交易者而言,它也是一片充满机会的沃土。最终,交易的成功不在于战胜市场,而在于战胜自己。
相关阅读
-
巨鲸提现1600枚比特币,市场流动性承压影响价格走势比特币资讯 2025-12-29 20:21
-
DOT价格反弹挑战2美元关口 市场趋势与风险并存区块链资讯 2025-12-29 16:27
-
XRP市值若对标白银将达74美元?比特币价格走势新预期区块链资讯 2025-12-29 14:25
-
比特币85000美元支撑位成关键焦点 链上数据揭示买盘力量比特币资讯 2025-12-24 00:21
-
XRP年底前能涨到2美元吗?市场情绪低迷或成反弹前奏区块链资讯 2025-12-23 22:27
-
Aave治理争议致代币暴跌18% 比特币价格走势保持稳定区块链资讯 2025-12-23 16:28
-
比特币走出低估期?链上数据揭示市场平衡新阶段比特币资讯 2025-12-23 02:21
-
狗狗币跌破0.15美元,面临0.14美元支撑考验矿业头条 2025-12-22 20:46
-
AAVE价格暴跌11%背后:巨鲸抛售3760万美元引发市场震荡比特币资讯 2025-12-22 19:14
-
以太坊ETF资金流出放缓至3740万美元,链上巨鲸守住2800美元支撑比特币资讯 2025-12-22 18:53