香港稳定币牌照9月30日前申请,门槛堪比银行
2025-08-01 16:22 loading...
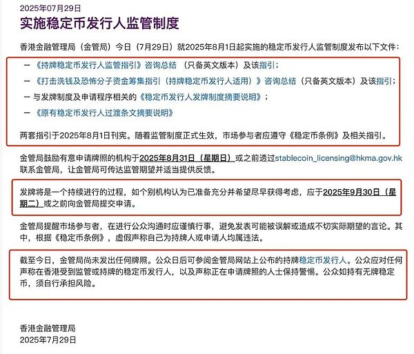
香港《稳定币条例》将于8月1日正式实施,香港金融管理局(金管局)于7月29日发布稳定币牌照监管制度及配套文件,标志着全球主流金融体系对稳定币合规化迈出关键一步。该制度将对稳定币发行人的资质、储备资产、反洗钱措施等提出极高要求,被业内形容为‘门槛直追银行’。
根据金管局安排,稳定币牌照发放将持续进行。有意尽早获牌的机构需在2025年9月30日前提交申请。值得注意的是,截至目前尚未有任何牌照正式发出,虚假宣称持牌行为属违法。金管局鼓励申请机构于2025年8月31日前通过指定邮箱联系,以获取监管反馈,优化申请材料。
H2 明确首批牌照申请时间线
金管局公布的四份核心文件包括:《持牌稳定币发行人监管指引》咨询总结及指引、《打击洗钱及恐怖分子资金筹集指引(持牌稳定币发行人适用)》咨询总结及指引、《稳定币发行人发牌制度摘要说明》,以及《原有稳定币发行人过渡条文摘要说明》。上述两套指引将于8月1日起正式生效,市场参与者必须严格遵守。
图片引用:


声明:文章不代表比特之家观点及立场,不构成本平台任何投资建议。投资决策需建立在独立思考之上,本文内容仅供参考,风险自担!转载请注明出处!侵权必究!
相关阅读
-
CoinDesk 20指数上涨0.4% 比特币价格走势小幅回落比特币资讯 2025-12-29 22:35
-
贵金属领涨比特币滞涨?资金轮动信号浮现区块链资讯 2025-12-29 22:27
-
Michael Saylor再购1.09亿美元比特币,巩固长期持有策略区块链资讯 2025-12-29 22:26
-
未来资产拟收购Korbit 持牌交易所成韩国合规入口区块链资讯 2025-12-29 22:26
-
比特币价格走势转向稳健增长 市场进入新周期阶段区块链资讯 2025-12-29 22:26
-
白银暴跌引连锁反应 比特币价格走势成避险新焦点区块链资讯 2025-12-29 22:26
-
Strategy公司购入1229枚比特币,比特币价格走势影响股价表现比特币资讯 2025-12-29 22:21
-
英特尔向英伟达出售50亿美元股票 深化AI芯片合作比特币资讯 2025-12-29 20:36
-
美联储变局前夜:特朗普或改写利率格局比特币资讯 2025-12-29 20:35
-
白银冲高至84美元,比特币价格走势仍显疲软区块链资讯 2025-12-29 20:28