BNB突破865美元新高!机构化转型开启价值重估
2025-08-15 22:07 loading...
近期,BNB经历了一轮令人瞩目的结构性行情。在7月触及历史高位后,于8月14日再次突破ATH至865.68美元。伴随多家美股上市公司大举购入BNB作为资产储备,以及VanEck提交BNB ETF申请等利好消息,市场对BNB的认知正在发生根本性转变——从传统的交易所平台币与公链代币,逐步演变为被主流机构认可的数字储备资产。
这一轮上涨并非短期炒作,而是基于基本面支撑的价值重估。以下将系统梳理BNB的“机构化”进程,并为散户提供可操作的投资路径。
### BNB机构化进化的三大关键事件
过去两个月,围绕BNB发生了三件具有里程碑意义的事件:
**机构大规模配置**:自7月以来,多家美股上市公司相继宣布以巨额资金配置BNB。CEA Industries计划募资5亿美元(最高可达12亿)用于建立最大规模的BNB储备;Liminatus Pharma拟投入5亿美元长期持有;Windtree Therapeutics批准高达7亿美元资金用于收购BNB;Nano Labs则宣布将投入10亿美元,逐步持有流通供应量的5%至10%,目前已完成场外交易12.8万枚。这些举动标志着BNB已进入传统金融体系的视野,被视为类比比特币的储备型资产。
**ETF申请落地**:5月初,知名资管公司VanEck正式向美国证券交易委员会(SEC)递交了BNB ETF的申请文件,涵盖质押收益机制。若获批,BNB将成为继比特币、以太坊之后,第三只有望获得美国监管认可的主流加密资产ETF,极大提升流动性与机构参与门槛。
**价格突破历史新高**:在上述多重利好共振下,BNB持续走强,于8月14日创下865.68美元的历史新高。链上数据显示,自7月中旬起,BNB持仓加权资金费率由负转正,7月23日至8月14日期间多次冲高至0.015%–0.03%/8小时,且回落阶段未长期转负,表明多头力量占据主导,现货与杠杆共同推升价格,上涨动能健康。
来源:Coinglass
上述信号共同指向一个结论:BNB正迈入“机构化时代”。当华尔街买盘开始涌入,其需求结构发生根本性变化,价值中枢具备长期抬升基础。对散户而言,这既是挑战也是机遇,需重新审视其投资逻辑。
### 散户机会一:深度参与BNB Chain生态建设
对于普通投资者,积极参与链上生态是获取超额收益的重要方式。通过DeFi、RWA、Meme等多元玩法,可在不直接持有高风险资产的前提下分享生态繁荣红利。
**DeFi布局**:当前BNB Chain头部去中心化交易所(DEX)和借贷协议总锁仓量(TVL)已跻身行业前列。例如PancakeSwap(V3)TVL约20亿美元,提供多样化流动性池收益;老牌借贷协议Venus支持BNB等主流资产借贷;Lista DAO TVL亦达10亿美元。散户可根据自身风险偏好选择稳定收益或高风险策略。
**RWA创新应用**:BNB Chain正迅速成为全球新兴的合规化现实资产(RWA)上链平台。Ondo Finance已在7月将超100种美股及ETF代币化产品引入该链,实现24/7不间断交易;Kraken与资管公司Backed联合推出的xStocks计划也将在该链部署,支持60余只美股及ETF。此外,特朗普家族旗下公司WLFI选择在BNB Chain首发合规稳定币USD1,现已融入链上DeFi体系并开放流动性池。这使得散户能更便捷地配置美股、美债等传统资产,实现跨市场多元化配置。
**Meme代币机会**:年初,BNB Chain诞生多个现象级Meme代币,引发市场热潮。若对投机性玩法感兴趣,可关注首个公平发行平台Four.meme,及时扫链发现潜力项目。但需注意,当前热度已大幅退潮,建议等待新一轮情绪回暖再介入,避免追高风险。
总体来看,链上生态的活跃度持续上升,交易量与用户增长形成正反馈,最终转化为对核心代币BNB的需求支撑。因此,深度参与即等于共享价值成长。
### 散户机会二:币股共振,“BNB概念股”潜伏策略
当上市公司宣布购入BNB时,其股价往往与BNB走势高度联动。这种“币股共振”效应类似于MicroStrategy买入比特币后,其股价表现远超比特币本身。如今,随着机构建仓潮兴起,此类模式有望复制。
**操作要点**:
- 把握信息节奏:密切关注相关公司公告发布时间,如增发募资、购买完成、SEC披露等节点。消息公布前低位布局,兑现后分批止盈,避免追高。
- 观察价格联动:已有明显迹象显示,当BNB突破800美元时,如CEA、Windtree等概念股出现同步甚至超比例上涨。可将BNB行情视为领先指标,提前布局。
- 关注合作关系:部分概念股因有币安或创始人CZ背景,市场信心更强。留意官方是否提供托管、战略指导等支持,这些信号将增强估值支撑力。
需提醒的是,该策略兼具双重风险:既受加密市场波动影响,又受股票市场自身因素干扰(如融资稀释)。建议小仓位试水,严控风险。
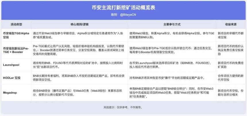
### 散户机会三:交易所活动套利——用BNB赚取额外收益
币安近年来推出多种与BNB挂钩的激励机制,使持有者可通过参与活动获得额外回报,实现“以币生币”。
主流玩法包括:
- **Launchpad**:参与新项目发行,通常需质押BNB获取认购资格。
- **Launchpool**:通过质押BNB参与挖矿,获取新项目代币奖励。
- **Megadrop**:完成任务解锁空投,常与特定活动绑定。
- **HODLer空投**:长期持有即可参与专属空投。
根据资金体量与时间投入,可选择不同策略:
- **稳健持有型**:长期持有一定数量BNB,参与定期空投与积分活动,享受币价升值+空投双重收益。
- **积极参与型**:利用碎片时间完成任务获取积分,争取进入优先分配名单,完成后及时退出锁定利润。
此外,币安还为BNB持有者提供手续费折扣、VIP等级、投票权、Binance Pay返现等多项权益。例如使用BNB支付交易手续费,可享最高50%折扣。同时,还可参与专属理财产品,实现权益叠加。
### 散户机会四:通缩模型下的长期价值支撑
无论采取何种路径,最终都离不开对BNB本身的持有。其核心优势在于独一无二的通缩代币经济模型——目前仅有的市值头部代币中具备通缩机制者。
截至2025年7月,累计销毁约6000万枚BNB,占初始供应量31%左右,流通量从2亿降至约1.39亿枚。预计未来几年内将稳定在1亿枚左右的恒定供应目标。
**自动销毁机制**:自2021年第4季度起,引入基于价格与区块数的动态销毁算法。公式显示,价格越高,销毁量越低;价格越低,销毁越多。该机制在市场低迷时强化通缩,防止抛压失控,在牛市中适度放缓,避免供给过紧。
**实时销毁机制**:2021年通过BEP-95协议实现链上实时销毁。每笔交易产生的Gas费中,固定比例将被永久烧毁。随着链上活跃度提升,销毁量将持续增长,形成自我强化的正循环。
这一机制本质上类似于上市公司回购股票,提升每股价值。只要需求保持增长,供应减少将直接推动单位价值上升。尽管接近1亿枚后可能调整政策,但在未来数年内通缩趋势明确,构成坚实价值锚点。
来源:bnbburn.info、币安研究院
### BNB价值重估与未来展望
随着机构入场,传统金融机构开始重新评估BNB的内在价值。渣打银行在今年5月报告中预测,BNB价格有望在2025年底前翻倍至约1275美元,2028年前进一步升至2775美元。
此外,支付场景拓展也为价值提供新增长极。币安支付(Binance Pay)已在全球推广,累计处理3亿笔交易,总交易额达2300亿美元。在法国里维埃拉地区,币安与金融科技公司Lyzi合作,已有80多家商户支持加密支付,其中包含BNB结算。若此趋势延续,将带来真实商业需求,推动其从“投资资产”向“实用货币”转型。
综上所述,当前的BNB正处于多重叙事叠加的价值重估通道:机构储备资产、公链生态龙头、支付结算工具。三重逻辑共振,为其市值扩张提供了充足想象空间。但也要清醒认识到,长期价值仍取决于生态能否持续创新与稳健运营。
### 结语:共建未来的价值生态
从平台币到机构储备资产,BNB的蜕变折射出整个加密行业的成熟。在机构建仓浪潮下,散户可通过链上参与、概念股布局、交易所活动、长期持有等多种方式共享价值增长红利。正如“Build and Build”所体现的精神,BNB的价值由所有人共同塑造。未来,在机构与散户合力推动下,它能否开启新一轮创新黄金时代?值得我们持续关注与参与。
来源:Coinglass
上述信号共同指向一个结论:BNB正迈入“机构化时代”。当华尔街买盘开始涌入,其需求结构发生根本性变化,价值中枢具备长期抬升基础。对散户而言,这既是挑战也是机遇,需重新审视其投资逻辑。
### 散户机会一:深度参与BNB Chain生态建设
对于普通投资者,积极参与链上生态是获取超额收益的重要方式。通过DeFi、RWA、Meme等多元玩法,可在不直接持有高风险资产的前提下分享生态繁荣红利。
**DeFi布局**:当前BNB Chain头部去中心化交易所(DEX)和借贷协议总锁仓量(TVL)已跻身行业前列。例如PancakeSwap(V3)TVL约20亿美元,提供多样化流动性池收益;老牌借贷协议Venus支持BNB等主流资产借贷;Lista DAO TVL亦达10亿美元。散户可根据自身风险偏好选择稳定收益或高风险策略。
**RWA创新应用**:BNB Chain正迅速成为全球新兴的合规化现实资产(RWA)上链平台。Ondo Finance已在7月将超100种美股及ETF代币化产品引入该链,实现24/7不间断交易;Kraken与资管公司Backed联合推出的xStocks计划也将在该链部署,支持60余只美股及ETF。此外,特朗普家族旗下公司WLFI选择在BNB Chain首发合规稳定币USD1,现已融入链上DeFi体系并开放流动性池。这使得散户能更便捷地配置美股、美债等传统资产,实现跨市场多元化配置。
**Meme代币机会**:年初,BNB Chain诞生多个现象级Meme代币,引发市场热潮。若对投机性玩法感兴趣,可关注首个公平发行平台Four.meme,及时扫链发现潜力项目。但需注意,当前热度已大幅退潮,建议等待新一轮情绪回暖再介入,避免追高风险。
总体来看,链上生态的活跃度持续上升,交易量与用户增长形成正反馈,最终转化为对核心代币BNB的需求支撑。因此,深度参与即等于共享价值成长。
### 散户机会二:币股共振,“BNB概念股”潜伏策略
当上市公司宣布购入BNB时,其股价往往与BNB走势高度联动。这种“币股共振”效应类似于MicroStrategy买入比特币后,其股价表现远超比特币本身。如今,随着机构建仓潮兴起,此类模式有望复制。
**操作要点**:
- 把握信息节奏:密切关注相关公司公告发布时间,如增发募资、购买完成、SEC披露等节点。消息公布前低位布局,兑现后分批止盈,避免追高。
- 观察价格联动:已有明显迹象显示,当BNB突破800美元时,如CEA、Windtree等概念股出现同步甚至超比例上涨。可将BNB行情视为领先指标,提前布局。
- 关注合作关系:部分概念股因有币安或创始人CZ背景,市场信心更强。留意官方是否提供托管、战略指导等支持,这些信号将增强估值支撑力。
需提醒的是,该策略兼具双重风险:既受加密市场波动影响,又受股票市场自身因素干扰(如融资稀释)。建议小仓位试水,严控风险。
### 散户机会三:交易所活动套利——用BNB赚取额外收益
币安近年来推出多种与BNB挂钩的激励机制,使持有者可通过参与活动获得额外回报,实现“以币生币”。
主流玩法包括:
- **Launchpad**:参与新项目发行,通常需质押BNB获取认购资格。
- **Launchpool**:通过质押BNB参与挖矿,获取新项目代币奖励。
- **Megadrop**:完成任务解锁空投,常与特定活动绑定。
- **HODLer空投**:长期持有即可参与专属空投。
根据资金体量与时间投入,可选择不同策略:
- **稳健持有型**:长期持有一定数量BNB,参与定期空投与积分活动,享受币价升值+空投双重收益。
- **积极参与型**:利用碎片时间完成任务获取积分,争取进入优先分配名单,完成后及时退出锁定利润。
此外,币安还为BNB持有者提供手续费折扣、VIP等级、投票权、Binance Pay返现等多项权益。例如使用BNB支付交易手续费,可享最高50%折扣。同时,还可参与专属理财产品,实现权益叠加。
### 散户机会四:通缩模型下的长期价值支撑
无论采取何种路径,最终都离不开对BNB本身的持有。其核心优势在于独一无二的通缩代币经济模型——目前仅有的市值头部代币中具备通缩机制者。
截至2025年7月,累计销毁约6000万枚BNB,占初始供应量31%左右,流通量从2亿降至约1.39亿枚。预计未来几年内将稳定在1亿枚左右的恒定供应目标。
**自动销毁机制**:自2021年第4季度起,引入基于价格与区块数的动态销毁算法。公式显示,价格越高,销毁量越低;价格越低,销毁越多。该机制在市场低迷时强化通缩,防止抛压失控,在牛市中适度放缓,避免供给过紧。
**实时销毁机制**:2021年通过BEP-95协议实现链上实时销毁。每笔交易产生的Gas费中,固定比例将被永久烧毁。随着链上活跃度提升,销毁量将持续增长,形成自我强化的正循环。
这一机制本质上类似于上市公司回购股票,提升每股价值。只要需求保持增长,供应减少将直接推动单位价值上升。尽管接近1亿枚后可能调整政策,但在未来数年内通缩趋势明确,构成坚实价值锚点。
来源:bnbburn.info、币安研究院
### BNB价值重估与未来展望
随着机构入场,传统金融机构开始重新评估BNB的内在价值。渣打银行在今年5月报告中预测,BNB价格有望在2025年底前翻倍至约1275美元,2028年前进一步升至2775美元。
此外,支付场景拓展也为价值提供新增长极。币安支付(Binance Pay)已在全球推广,累计处理3亿笔交易,总交易额达2300亿美元。在法国里维埃拉地区,币安与金融科技公司Lyzi合作,已有80多家商户支持加密支付,其中包含BNB结算。若此趋势延续,将带来真实商业需求,推动其从“投资资产”向“实用货币”转型。
综上所述,当前的BNB正处于多重叙事叠加的价值重估通道:机构储备资产、公链生态龙头、支付结算工具。三重逻辑共振,为其市值扩张提供了充足想象空间。但也要清醒认识到,长期价值仍取决于生态能否持续创新与稳健运营。
### 结语:共建未来的价值生态
从平台币到机构储备资产,BNB的蜕变折射出整个加密行业的成熟。在机构建仓浪潮下,散户可通过链上参与、概念股布局、交易所活动、长期持有等多种方式共享价值增长红利。正如“Build and Build”所体现的精神,BNB的价值由所有人共同塑造。未来,在机构与散户合力推动下,它能否开启新一轮创新黄金时代?值得我们持续关注与参与。
声明:文章不代表比特之家观点及立场,不构成本平台任何投资建议。投资决策需建立在独立思考之上,本文内容仅供参考,风险自担!转载请注明出处!侵权必究!
相关阅读
-
CoinDesk 20指数上涨0.4% 比特币价格走势小幅回落比特币资讯 2025-12-29 22:35
-
贵金属领涨比特币滞涨?资金轮动信号浮现区块链资讯 2025-12-29 22:27
-
白银冲高至84美元,比特币价格走势仍显疲软区块链资讯 2025-12-29 20:28
-
本周7大代币解锁超5.8亿美元,比特币价格走势受关注区块链资讯 2025-12-29 16:27
-
DOT价格反弹挑战2美元关口 市场趋势与风险并存区块链资讯 2025-12-29 16:27
-
比特币价格走势趋稳:机构需求支撑长期看涨前景比特币资讯 2025-12-29 16:20
-
XMR价格走势预示2026年交易机会:400-420美元支撑位成关键比特币资讯 2025-12-29 14:20
-
比特币价格走势分化:交易员反向做空背后逻辑曝光区块链资讯 2025-12-29 10:26
-
比特币ETF资金流出背后:贝莱德逆势增持,市场趋势仍存看涨信号区块链资讯 2025-12-29 04:26
-
柴犬币价格震荡区间波动,2026复苏预期引关注比特币资讯 2025-12-28 20:35