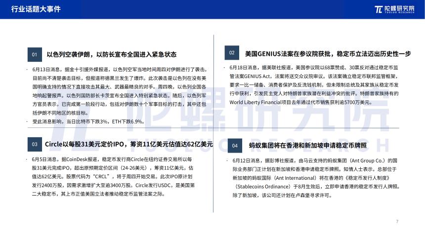
比特币波动趋稳,稳定币热潮与RWA崛起引领市场趋势
2025-07-01 18:09 loading...
本月市场主线由地缘冲突驱动,避险情绪主导加密货币走势。在美国介入霍尔木兹海峡争议后,比特币一度跌破10万关口,但因冲突持续时间有限,市场情绪未出现极端恐慌,波动在可控范围内。停战消息公布后,市场快速修复并重回货币政策预期轨道。当前全球普遍预期7月不降息,但美联储姿态正逐步转向鸽派,下半年降息仍具可期待性。
从行业内部看,利好密集释放。美国参议院通过稳定币天才法案,推动立法进程;Circle成功上市,进一步点燃稳定币市场热情,引发全球范围内的稳定币发行热潮。各大科技巨头纷纷布局,抢夺合规红利。与此同时,上市成为加密企业主流路径,OKX等原生平台被传拟登陆传统资本市场,借壳装币策略盛行,小市值企业借此实现转型自救。
国内方面,香港稳定币草案出台后,蚂蚁、京东等大厂明确启动布局,本土券商则从服务端持续发力。香港政府再度发布《香港数字资产发展政策宣言2.0》,重申将香港打造为全球数字资产创新中心的战略目标,为行业发展注入强心针。
政策层面,截至2025年6月底,我国共发布区块链相关政策23条,同比减少61.66%。其中国家部委级政策7条,覆盖数据要素、金融、新能源、数智供应链等多个领域。整体呈现从系统性规划向具体应用场景转变的趋势,反映出基础设施已趋于成熟,政策红利期结束,产业进入市场化主导阶段。地方政策中,上海占据绝对主导地位,15条地方政策中有11条出自上海,占比达73%。
投融资数据显示,2025年上半年全球区块链投融资事件达478起,融资总额达1087.27亿元,半年金额逼近近三年最高纪录,仅略低于2022年全年水平。平均单笔融资额大幅提升,显示资本对合规项目信心增强。其中,数字货币领域贡献791.68亿元,占总融资额的72.81%,事件数占比28.24%,远超其他细分赛道。区块链基础技术与行业应用分别获得104.04亿元和118.27亿元,合计占比约19%,但基础技术平均融资额显著高于行业应用,体现技术壁垒与投资集中度。
值得注意的是,相较于2024年,2025年数字货币融资占比从36.88%跃升至72.81%,而基础技术与行业应用均出现明显下滑,表明资本更倾向于短期可见回报的资产类项目,而非长期技术投入。
在应用方向上,真实世界资产代币化(RWA)成为核心增长点。美国与香港正积极布局该领域,尤其在加密流动性走弱背景下,机构主导的试点项目推动市场进入快速发展期。截至6月30日,全球RWA市场总市值达244.4亿美元(不含稳定币),较年初增长55.6%。总发行人196家,持有人超22.23万人。资产类别高度集中:私人信贷占比58.5%(143亿美元),美国国债占30.27%(74亿美元),两者合计接近九成。商品与机构替代资金分别占6.5%和2.2%。
公链方面,以太坊凭借技术优势占据主导地位,75亿美元的RWA市值分布其上,市占率58.7%。尽管基础设施初步成熟,市场规模扩大,但目前仍处于早期阶段,存在资产类型单一、机构垄断、中小型企业参与门槛高等问题,发行与需求对接机制尚未完全打通。
与此同时,数字人民币国际化提速。6月18日,中国人民银行行长潘功胜宣布在上海设立数字人民币国际运营中心,推进跨境支付与金融市场业务。深圳亦在综合改革试点中提出深化数字人民币场景创新,参与多边央行数字货币桥项目研究。这一系列举措标志着数字人民币正从零售内循环工具,向跨境结算基础设施升级。在全球稳定币兴起、美元通过稳定币强化铸币权的背景下,此举被视为应对国际支付格局变化的战略回应。陆家嘴论坛上,潘功胜亦强调新兴技术在跨境支付中的应用潜力。数字人民币与香港稳定币形成互补竞争关系,有望共同突破以美元为中心的国际结算体系。
图片引用如下:
扫码获取完整报告或加入陀螺科技会员,率先洞察产业真实趋势。

扫码获取完整报告或加入陀螺科技会员,率先洞察产业真实趋势。

声明:文章不代表比特之家观点及立场,不构成本平台任何投资建议。投资决策需建立在独立思考之上,本文内容仅供参考,风险自担!转载请注明出处!侵权必究!
相关阅读
-
DOT价格反弹挑战2美元关口 市场趋势与风险并存区块链资讯 2025-12-29 16:27
-
特朗普拟与习会晤称关税不可持续,加密市场波动加剧区块链资讯 2025-10-18 13:39
-
XRP跨境支付突破:机构采用与Remittix推动价格飙升至2.89美元区块链资讯 2025-10-18 13:38
-
比特币波动加剧:资本转向安全港,市场触底信号浮现区块链资讯 2025-10-18 13:38
-
MoonBull预售引爆千倍机遇,95%年化质押引大买家涌入区块链资讯 2025-10-18 13:37
-
比特币冲破12万6千美元大关,两位大佬预测25万美元目标价区块链资讯 2025-10-18 13:37
-
比特币巨鲸控61%供应量 希夫预警行业崩盘区块链资讯 2025-10-18 13:37
-
XRP暴跌17%后,分析师力推MAGACOIN FINANCE预售项目区块链资讯 2025-10-18 13:37
-
比特币巨鲸控制61%供应量 市场波动趋稳区块链资讯 2025-10-18 13:37
-
BNB冲破1200美元,BlockDAG借F1合作引爆市场关注区块链资讯 2025-10-18 13:10