量化巨头被罚5.8亿美元:印度封杀Jane Street操纵案全解析
2025-07-10 18:13 loading...
2025年7月,全球金融市场被一则重磅消息震动。以神秘和精英著称的顶级量化交易巨头 Jane Street,因在印度市场进行系统性的指数操纵,被印度证券交易委员会(SEBI)处以创纪录的484.3亿卢比(约合5.8亿美元)罚款,并被暂时禁止市场准入。这一事件的核心文件,是一份长达105页的SEBI临时调查报告,它如同一部详尽的剧本,揭开了技术顶尖的「玩家」如何利用市场结构的不对称性进行收割。
这不仅是一起天价罚单事件,更是对全球所有依赖复杂算法和技术优势的交易机构——尤其是处于监管「灰色地带」的虚拟资产机构——的一次深刻警示。当极致的量化策略与市场公平、监管意图发生根本性冲突时,技术优势将不再是「护身符」,反而可能成为指向自己的「罪证」。
### 第一部分:「完美风暴」复盘——Jane Street 如何编织操纵之网?
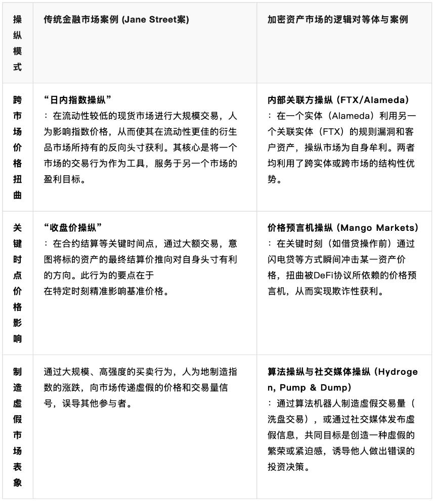
要理解此案的深远影响,首先必须清晰地还原其被指控的操纵手法。这并非孤立的技术失误或偶然的策略偏差,而是一套经过精心设计、系统执行、规模庞大且具有高度隐蔽性的「阳谋」。根据SEBI的调查,其核心是利用不同市场间的流动性差异和价格传导机制来获利。
**策略一:「日内指数操纵」**
第一阶段(上午 / Patch I):制造虚假繁荣,诱敌深入。通过其在印度注册的本地实体,在现货和股指成分股期货市场大量买入关键成分股,主动推高价格,从而拉升指数。与此同时,其海外主体在期权市场构建空头头寸,以极低成本买入看跌期权,高价卖出看涨期权。
第二阶段(下午 / Patch II):反向收割,实现盈利。临近收盘时,系统性抛售上午买入的全部头寸,打压指数,导致看跌期权价值飙升,看涨期权归零,最终在期权市场获得巨额利润,覆盖现货市场的亏损。
**策略二:「收盘价操纵」**
在交易日最后阶段,通过大规模单向交易,影响指数的最终结算价,使其朝向对其有利的方向移动。这种行为直接违背了市场基准价格应反映真实供需的原则。
关键证据显示,其在个别股票市场总成交量占比高达15%至25%,并存在跨实体协同规避监管的情况。报告中的价格影响力分析(LTP Impact Analysis)有力证明了其行为具有明确的「推高」或「打压」市场的目的。



声明:文章不代表比特之家观点及立场,不构成本平台任何投资建议。投资决策需建立在独立思考之上,本文内容仅供参考,风险自担!转载请注明出处!侵权必究!
相关阅读
-
香港稳定币新规落地:主权监管重塑全球支付格局区块链资讯 2025-08-08 20:14
-
LivLive ($LIVE)预售引爆市场:数字寻宝开启10倍回报新纪元区块链资讯 2025-10-08 01:44
-
比特币震荡整理,机构增持信号显现区块链资讯 2025-09-30 10:21
-
义乌跨境支付新变革:稳定币成全球支付基础设施区块链资讯 2025-09-02 22:06
-
欧易OKX获MiCA预授权 成全球首家合规加密交易所WEB3.0 2025-07-20 12:24
-
WLFI代币暴跌至0.16美元,回购计划能否逆转局势?区块链资讯 2025-09-14 16:21
-
美国政府追讨240万美元被盗比特币 强化比特币战略储备构想区块链资讯 2025-07-30 07:02
-
清崎再看涨比特币:富人关注数量而非价格波动比特币资讯 2025-06-20 23:36
-
Kraken拟融资5亿美元估值达150亿美元,冲刺2026年IPO区块链资讯 2025-08-01 16:03
-
Bybit整合QCDT代币化基金,开启TradFi与加密融合新纪元区块链资讯 2025-09-20 19:20