首页>资讯>区块链 > 正文

稳定币重塑全球金融格局 布雷顿森林体系3.0浮出水面

2025-07-10 22:13 loading...

稳定币:连接传统金融与加密世界的桥梁

在全球金融体系深刻重构的背景下,稳定币正逐步扮演关键角色。作为连接传统银行体系与去中心化金融生态的枢纽,稳定币不仅提升了跨境支付效率,还增强了金融包容性,正在重新定义货币的功能边界。ps6比特币实时价格与加密货币新闻 - 比特之家 | 7x24小时行情与资讯

美国战略构想:“布雷顿森林体系3.0”浮出水面

比特币研究所2024年底发布的《“全球经济重组”:中美竞争与比特币作为美国治国工具》指出,为应对地缘竞争压力,美国需构建融合货币、技术、产业与地缘政策的前瞻性战略。其核心蓝图即“布雷顿森林体系3.0”,将黄金储备、美国国债的稳定性与比特币、美元支持型稳定币相结合,以增强美元体系韧性并巩固全球主导地位。ps6比特币实时价格与加密货币新闻 - 比特之家 | 7x24小时行情与资讯

从代码到政策:稳定币引领数字金融新时代

《福布斯》2025年3月刊文强调,1944年布雷顿森林协定确立了美元霸权,而今这一地位正通过智能合约与开源协议实现数字化延续。美国正推动《指导和建立美国稳定币国家创新法案》,旨在构建基于区块链的新型美元体系。若该法案落地,美元将不再仅依赖银行与边境,更将延伸至加密钱包与代码逻辑中。ps6比特币实时价格与加密货币新闻 - 比特之家 | 7x24小时行情与资讯

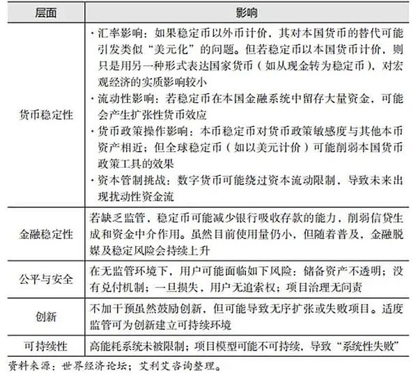
宏观经济影响:从资产转换到潜在货币创造

世界经济论坛2022年白皮书指出,稳定币的经济影响取决于其支撑机制。以银行存款为背书的稳定币仅实现货币形式转换;而以证券支持的稳定币则可能突破价值储存功能,演变为交易媒介,具备“货币创造”的潜力。ps6比特币实时价格与加密货币新闻 - 比特之家 | 7x24小时行情与资讯

三种监管路径的博弈

当前法币支持型稳定币面临三种监管选择:放任发展、渐进监管与全面立法。其中,“放任发展”被多数经济学家视为最不可取,因其可能引发系统性风险且缺乏事前防范机制。ps6比特币实时价格与加密货币新闻 - 比特之家 | 7x24小时行情与资讯

风暴中的锚点:稳定币如何重塑全球金融格局? ps6比特币实时价格与加密货币新闻 - 比特之家 | 7x24小时行情与资讯

金融体系联动:风险传导机制浮现

华尔街日报2025年5月报道,传统金融机构正考虑发行自有稳定币,标志着主流金融与加密生态深度融合。然而,国际货币基金组织(IMF)提醒,稳定币与金融资产挂钩意味着其风险可通过储备资产抛售向传统体系传导,尤其在流动性危机中可能放大市场波动。ps6比特币实时价格与加密货币新闻 - 比特之家 | 7x24小时行情与资讯

三大核心挑战待解:法律定位、监管框架与信任基础

英国《金融时报》2025年5月指出,尽管稳定币已具备记账单位、价值储藏和交换媒介三大货币特征,流通规模达2400亿美元,但美国《稳定币法案》仍未在私商法、税法与会计规则中明确其“货币”属性。这一法律模糊性成为其进一步普及的关键障碍。ps6比特币实时价格与加密货币新闻 - 比特之家 | 7x24小时行情与资讯

未来展望:监管缺位下的系统性风险警示

金融稳定理事会(FSB)2024年报告强调,目前全球尚未形成对稳定币统一的法律或监管定义。其发行通常通过交易平台完成,依托法定货币兑换机制,并可投资于各类资产。由于缺乏统一标准,稳定币可能对现有监管与监督机制构成严峻挑战。ps6比特币实时价格与加密货币新闻 - 比特之家 | 7x24小时行情与资讯

随着比特币波动加剧、Layer2动态加速以及监管新政频出,稳定币的发展已进入关键窗口期。如何在创新与安全之间取得平衡,将成为决定“布雷顿森林体系3.0”能否落地的核心命题。ps6比特币实时价格与加密货币新闻 - 比特之家 | 7x24小时行情与资讯

声明:文章不代表比特之家观点及立场,不构成本平台任何投资建议。投资决策需建立在独立思考之上,本文内容仅供参考,风险自担!转载请注明出处!侵权必究!
相关阅读相关阅读
热门资讯热门资讯
风险
提示

比特之家数据及信息均来源公开资料,不构成任何推荐或投资建议。炒币属投资行为,市场有风险,投资需谨慎。

粤ICP备2025508278号-1 Copyrigh© 比特之家 525btc.com