KYT系统沦为僵尸?揭秘金融科技合规陷阱
2025-07-22 22:15 loading...
圈内人都知道,合规有两种,一种是给监管看的,一种是真正能打的。前者叫‘合规剧场’(Compliance Theater),后者才是真刀真枪的风险管理。可悲的是,绝大多数机构,尤其是那些在风口上狂奔的金融科技公司,都在不自觉地上演着前一种戏码。
‘合规剧场’的本质是什么?是为了应付检查、拿到牌照、安抚投资人而精心搭建的舞台。在这个舞台上,流程的正确性压倒一切,报告的精美度远比风险的识别率重要。演员们(合规官)念着早已写好的台词(合规手册),操作着华丽的道具(昂贵的系统),向台下的观众(监管机构)展示着一派歌舞升平的景象。只要戏演得好,牌照到手,融资到位,皆大欢喜。
而这场大戏里,最华丽、最昂贵、也最具有欺骗性的道具,就是那些看起来在24/7全天候运行,实际上早已灵魂出窍、形同虚设的‘僵尸系统’。尤其是KYT(Know Your Transaction,了解你的交易)系统,这个本应是反洗钱(AML)前线最敏锐的侦察兵,却往往最先‘阵亡’,变成一具只会消耗预算、提供虚假安全感的僵尸。它静静地躺在服务器里,绿灯闪烁,报表生成,一切正常——直到一颗真正的炸弹在它眼皮底下引爆。
这就是最大的合规陷阱。你以为你购买了最顶级的装备,构建了坚不可摧的防线,但实际上,你只是在用金钱和资源喂养一具僵尸。它不会保护你,只会在灾难来临时,让你死得不明不白。
那么,问题来了:为什么我们投入巨资、耗费人力采购的KYT工具,有时候会沦为一具具行尸走肉?这背后,究竟是技术选型的致命失误,还是流程管理的彻底崩坏?亦或是,两者兼而有之的必然结果?
今天,我们就把视角对准金融科技和支付行业这个‘合规剧场’最火爆的舞台,特别是监管环境复杂多变、业务增长如脱缰野马的东南亚市场。在这里,一出出真实的戏码正在上演,而我们要做的,就是掀开幕布,看看后台的真相。
### 第一幕:僵尸系统剖析——你的KYT工具是如何‘死’去的?
一具‘僵尸系统’的诞生,并非一蹴而就。它不是因为某个惊天动地的漏洞或一次灾难性的宕机而突然死亡,而是像温水煮青蛙一样,在日复一日的‘正常运行’中,逐渐丧失感知、分析和反应的能力,最终只剩下维持生命体征的空壳。这个过程,我们可以从技术和流程两个维度进行解剖,看看一个原本功能完备的KYT系统,是如何一步步走向‘死亡’的。
#### 技术层面的‘脑死亡’:单点失效与数据孤岛
技术是KYT系统的大脑。当大脑的神经元连接断裂,信息输入受阻,分析模型僵化时,系统就进入了‘脑死亡’状态。它依然在处理数据,但已经失去了理解和判断的能力。
**单一工具的认知盲区:用一只眼睛看世界**
过度依赖单一KYT工具,是导致系统失效的首要、也是最常见的原因。这在圈内几乎是常识,但在‘合规剧场’的剧本里,为了追求所谓的‘权威性’和‘简化管理’,这一点往往被选择性地忽视了。
为什么说单一工具是致命的?因为没有一个工具能覆盖所有风险。这就像让一个哨兵同时监视四面八方的敌人,他总会有视野盲区。最近,新加坡持牌数字资产服务商 MetaComp 发布的一份研究报告,用测试数据揭示了这个残酷的现实。该研究通过对超过7000笔真实交易进行分析,发现仅依赖一到两个KYT工具进行筛查,可能导致高达25%的高风险交易被错误地放行。这意味着,四分之一的风险被直接无视了。这已经不是盲区,而是黑洞。
图1:不同KYT工具组合下的‘漏报率’(False Clean Rate)对比
数据来源:MetaComp Research - Comparative Analysis of On-Chain KYT for AML&CFT, July 2025。图表显示,当风险阈值设为‘中高风险’时,单一工具的漏报率最高可达24.55%,双工具组合最高可达22.60%,而三工具组合则骤降至0.10%。
这种巨大的风险敞口源于KYT工具生态系统的内在缺陷。每个工具都建立在自己专有的数据集和情报收集策略之上,导致它们在以下几个方面存在天然的差异和盲点:
- **数据源的差异性**:一些工具可能与美国执法部门关系密切,对涉及北美地区的风险地址有更强的覆盖;另一些则可能深耕亚洲市场,对本地化的诈骗网络有更及时的情报。没有一个工具能同时成为全球所有地区的情报之王。
- **风险类型的侧重不同**:有的工具擅长追踪与OFAC制裁名单相关的地址,有的则在识别混币服务(Mixers)或暗网(Darknet)市场上技术更胜一筹。如果你选择的工具不擅长识别你的业务面临的主要风险类型,那么它基本上就是个摆设。
- **更新延迟与情报滞后**:黑产地址的生命周期可能很短。一个工具今天标记的风险地址,另一个工具可能要过几天甚至几周才能同步。这种情报上的时间差,足以让洗钱者完成数轮操作。
因此,当一个机构将全部希望寄托于单一KYT工具时,它实际上是在赌博——赌自己遇到的所有风险,都恰好在这个工具的‘认知范围’内。
**数据孤岛造成的‘营养不良’:无源之水,何以奔流?**
如果说单一工具是视野狭隘,那么数据孤岛则是彻底的‘营养不良’。KYT系统从来不是一个孤立的系统,它的有效性建立在对交易对手和交易行为的综合理解之上。它需要持续不断地从KYC(了解你的客户)系统、客户风险评级系统、业务系统等多个源头获取‘数据养分’。当这些数据通道被堵塞,或者数据本身质量低下时,KYT就成了无源之水,失去了判断的基准。
在许多快速发展的支付公司中,这种场景屡见不鲜:
KYC团队负责客户准入,他们的数据存放在A系统中;风控团队负责交易监控,他们的数据在B系统中;合规团队负责AML报告,他们使用的是C系统。三个系统分属不同部门,由不同的供应商提供,彼此之间几乎没有实时的数据交互。结果就是,KYT系统在分析一笔实时交易时,它所依据的客户风险评级可能还是三个月前KYC团队录入的静态信息。这个客户可能在这三个月里已经表现出多种高风险行为,但这些信息被困在了风控团队的B系统里,KYT系统对此一无所知。
这种‘营养不良’的直接后果,就是KYT系统无法建立起准确的客户行为基线(Behavioral Baseline)。一个有效的KYT系统,其核心能力之一是识别‘异常’——即偏离客户正常行为模式的交易。但如果系统连一个客户的‘正常’是什么都不知道,又何谈识别‘异常’?最终,它只能退化到依赖最原始、最粗暴的静态规则,产出大量毫无价值的‘垃圾警报’,离‘僵尸’又近了一步。
**静态规则的‘刻舟求剑’:用旧地图找新大陆**
犯罪分子的手法日新月异,从传统的‘化整为零’(Smurfing)到利用DeFi协议进行跨链洗钱,再到通过NFT市场进行虚假交易,其复杂性和隐蔽性呈指数级增长。然而,许多‘僵尸KYT系统’的规则库,却还停留在几年前的水平,宛如拿着一张旧航海图去寻找新大陆,注定一无所获。
静态规则,例如‘单笔交易超过1万美元则报警’,在今天的黑产从业者看来,简直不值一提。他们可以轻易地通过自动化脚本,将一笔大额资金拆分成成百上千笔小额交易,完美绕过这种简单的阈值。真正的威胁,隐藏在复杂的行为模式中:
- 一个新注册账户,在短时间内与大量无关联的对手方发生小额高频交易。
- 资金快速流入后,不经任何停留,立即通过多个地址分散转出,形成典型的‘剥皮链’(Peel Chain)。
- 交易路径涉及高风险的混币服务、未经注册的交易所或受制裁地区的地址。
这些复杂的模式,是静态规则无法有效描述和捕捉的。它们需要的是能够理解交易网络、分析资金链路、并从海量数据中学习风险特征的机器学习模型。一个健康的KYT系统,其规则和模型应该是动态的、自我进化的。而‘僵尸系统’恰恰丧失了这种能力,它的规则库一旦设定,便鲜有更新,最终在与黑产的军备竞赛中被远远甩在身后,彻底‘脑死亡’。
#### 流程层面的‘心跳停止’:从‘一劳永逸’到‘警报疲劳’
如果说技术缺陷导致了系统‘脑死亡’,那么流程管理的崩坏则直接导致了‘心跳停止’。一个系统即使技术上再先进,如果没有正确的流程来驱动和响应,它也只是一堆昂贵的代码。
**‘上线即胜利’的幻觉:把婚礼当成爱情的终点**
许多公司,尤其是初创公司,在合规建设上抱着一种‘项目制’思维。他们认为,KYT系统的采购和上线是一个有明确起点和终点的项目。一旦系统成功上线,通过了监管验收,这个项目就宣告胜利结束。这是‘合规剧场’最典型的幻觉——把婚礼当成了爱情的终点,以为从此就可以高枕无忧。
然而,一个KYT系统的生命周期,上线仅仅是第一天。它不是一个可以‘一劳永逸’的工具,而是一个需要持续照料和优化的‘生命体’。这包括:
- 持续的参数校准:市场在变,客户行为在变,洗钱手法在变。KYT系统的监控阈值和风险参数必须随之调整。一年前还算合理的1万美元报警阈值,在业务量增长十倍后可能已经毫无意义。
- 定期的规则优化:随着新风险的出现,需要不断开发和部署新的监控规则。同时,也要定期评估旧规则的有效性,淘汰那些只产生误报的‘垃圾规则’。
- 必要的模型再训练:对于使用机器学习模型的系统,必须定期用最新的数据对模型进行再训练,以保证其对新风险模式的识别能力,防止模型衰退(Model Decay)。
当一个组织陷入‘上线即胜利’的幻觉时,这些至关重要的后续维护工作就会被忽视。没有人负责,没有预算支持,KYT系统就像一辆被遗弃在车库里的跑车,引擎再好,也只会慢慢锈蚀,最终变成一堆废铁。
**‘警报疲劳’压垮合规官:最后一根稻草**
一个配置不当、缺乏维护的‘僵尸系统’,最直接、最灾难性的后果,就是产生海量的误报警报(False Positives)。据行业观察,在许多金融机构,KYT系统产生的警报中,95%甚至99%以上最终都被核实为误报。这不仅仅是效率低下的问题,它会引发一种更深层次的危机——‘警报疲劳’(Alert Fatigue)。
我们可以想象一个合规官的日常:
每天早上,他打开案件管理系统,看到上百个待处理的警报。他点开第一个,经过半小时的调查,发现是客户正常的商业行为,关闭。第二个,同样如此。第三个,还是如此……日复一日,他淹没在无穷无尽的误报海洋中。起初的警惕和认真,逐渐被麻木和敷衍所取代。他开始寻找快速关闭警报的‘捷径’,对系统的信任度降到冰点。最终,当一个真正的高风险警报夹杂在其中出现时,他可能只是草草看一眼,习惯性地将其标记为‘误报’,然后关闭。
‘警报疲劳’是压垮合规防线的最后一根稻草。它从心理上摧毁了合规团队的战斗力,让他们从风险的‘猎手’变成了警报的‘清理工’。整个合规部门的精力,都被消耗在与一个‘僵尸系统’的无效搏斗中,而真正的犯罪分子,则在警报的喧嚣掩护下,大摇大摆地穿过防线。
至此,一个KYT系统在流程上彻底‘心跳停止’。它仍在产生警报,但这些‘心跳’已经失去了意义,无人响应,也无人相信。它彻底变成了一具僵尸。
之前身边有个朋友企业为了拿到牌照、讨好投资人,管理层上演了一出经典的‘合规剧场’:高调宣布采购了行业顶尖的KYT工具,并以此作为‘致力于最高合规标准’的宣传资本。但为了省钱,只买了一家供应商的服务。管理层的逻辑是:‘我们用了最好的,出事也别怪我。’他们选择性地忘记了,任何单一工具都有视野盲区。
另外合规团队人手不够,技术不懂,只能用供应商给的最基础的静态规则模板。监控大额交易、过滤几个公开的黑名单地址,就算完成任务。
最关键在于业务一上量,系统警报雪片般飞来。初级分析师们很快发现,95%以上都是误报。为了完成KPI,他们的工作从‘调查风险’变成了‘关闭警报’。久而久之,没人再把警报当回事。
专业的洗钱团伙很快就嗅到了腐肉的气味。他们用最朴素但有效的方法,把这个‘僵尸系统’变成了自己的提款机:通过‘化整为零’的‘蓝精灵’战术,将来自非法网赌的资金拆分成上千笔低于监控阈值的小额交易,伪装成电商回款。最后拉响警报的不是他们团队成员,而是他们合作银行。当监管机构的调查函送到CEO办公桌上时,还在一脸懵逼,后续据说是被吊销牌照了。
图2:不同区块链网络风险水平对比
数据来源:MetaComp Research - Comparative Analysis of On-Chain KYT for AML&CFT, July 2025。图表显示,在抽样数据中,Tron链上交易被评为‘严重’、‘高’或‘中高’风险的比例均显著高于Ethereum链。
身边的故事是一面镜子,映照出无数正在上演‘合规剧场’的金融科技公司的影子。他们可能还没有倒下,只是因为运气好,还没有被专业的犯罪团伙盯上。但这终究是时间问题。
### 第二幕:从‘僵尸’到‘哨兵’——如何唤醒你的合规系统?
在揭示了‘僵尸系统’的病理,并目睹了‘合规剧场’的悲剧后,我们不能仅仅停留在批判和哀叹。作为一线的从业者,我们更关心的是:如何破局?如何将一具行将就木的‘僵尸’重新唤醒,让它变成一个真正能打、能防的‘前线哨兵’?
答案不在于购买更昂贵、更‘权威’的单一工具,而在于一场从理念到战术的彻底变革。这套方法论,在圈内真正的实干派那里早已是心照不宣的秘籍。而MetaComp的研究,则首次系统性地将其量化和公开,为我们提供了一份清晰可执行的作战手册。
#### 核心解法:告别独角戏,拥抱‘多层防御体系’
首先,必须从思想根源上,彻底抛弃‘买个工具就完事’的剧场思维。真正的合规,不是一场独角戏,而是一场需要构建纵深防御体系的阵地战。你不能指望一个哨兵挡住千军万马,你需要的是一个由哨兵、巡逻队、雷达站、情报中心共同组成的立体防御网络。
**战术核心:多工具组合拳**
这个防御体系的战术核心,就是‘多工具组合拳’。单一工具的盲点是必然的,但多个工具的盲点是互补的。通过交叉验证,我们可以最大限度地压缩风险的藏身空间。
那么,到底需要多少个工具?两个?四个?还是越多越好?
MetaComp的研究给出了一个极为关键的答案:三工具组合,是在有效性、成本和效率之间取得最佳平衡点的黄金法则。
我们可以这样通俗地理解这个‘三件套’:
- 第一个工具是你的‘前线哨兵’:它可能覆盖面最广,能发现大部分常规风险。
- 第二个工具是你的‘特种巡逻队’:它可能在某个特定领域(如DeFi风险、特定区域情报)有独到的侦察能力,能发现‘哨兵’看不到的隐蔽威胁。
- 第三个工具是你的‘后方情报分析员’:它可能拥有最强大的数据关联分析能力,能将前两者发现的零散线索串联起来,勾勒出完整的风险画像。
当这三者协同作战时,其威力远非简单相加。数据显示,从双工具升级到三工具,合规有效性会发生质的飞跃。MetaComp的报告指出,一个精心设计的三工具筛查模型,能将高风险交易的‘漏报率’(False Clean Rate)降低到0.10%以下。这意味着99.9%的已知高风险交易都将被捕获。这,才是我们所说的‘能打的合规’。
相比之下,从三工具升级到四工具,虽然能进一步降低漏报率,但其边际效益已经非常微小,而带来的成本和时间延迟却是显著的。研究显示,四工具的筛查时间可能长达11秒,而三工具则能控制在2秒左右。在需要实时决策的支付场景中,这9秒的差距,可能就是用户体验的生死线。
图3:KYT工具组合的有效性与效率权衡
数据来源:MetaComp Research - Comparative Analysis of On-Chain KYT for AML&CFT, July 2025。图表直观展示了增加工具数量对降低‘漏报率’(有效性)和增加‘处理时间’(效率)的影响,清晰地表明三工具组合是性价比最高的选择。
#### 方法论落地:建立自己的‘规则引擎’
选择了正确的‘三件套’组合,只是完成了装备升级。更关键的是,如何指挥这支多兵种部队协同作战。你不能让三个工具各说各话,你需要建立一个统一的指挥中心——也就是你自己的、独立于任何单一工具的‘规则引擎’。
**第一步:风险分类标准化——说同一种语言**
你不能被工具牵着鼻子走。不同的工具可能会用‘Coin Mixer’、‘Protocol Privacy’、‘Shield’等不同标签来描述同一个风险。如果你的合规官需要记住每个工具的‘方言’,那简直是一场灾难。正确的做法是,建立一套内部统一的、清晰的风险分类标准,然后将所有接入工具的风险标签,都映射到你自己的这套标准体系中。
例如,你可以建立如下的标准化分类:
表1:风险类别映射表示例
通过这种方式,无论接入哪个新工具,你都能迅速将其‘翻译’成内部统一的语言,从而实现跨平台的横向比较和统一决策。
**第二步:统一风险参数与阈值——划定清晰的红线**
有了统一的语言,下一步就是制定统一的‘交战规则’。你需要基于自身的风险偏好(Risk Appetite)和监管要求,设定清晰的、可量化的风险阈值。这是将主观的‘风险偏好’转化为客观的、可由机器执行的指令的关键一步。
这套规则不应只是简单的金额阈值,而应是更复杂的、多维度的参数组合,例如:
- 严重性级别定义:明确哪些风险类别属于‘严重’(如制裁、恐怖融资),哪些属于‘高风险’(如盗窃、暗网),哪些属于‘可接受’(如交易所、DeFi)。
- 交易层面污染度阈值(Transaction-Level Taint %):定义一笔交易中间接来自于高风险源的资金比例达到多少时,需要触发警报。这个阈值需要通过大量数据分析来科学设定,而非拍脑袋决定。
- 钱包层面累积风险度阈值(Cumulative Taint %):定义一个钱包在其整个交易历史中,与高风险地址的资金往来比例达到多少时,需要被标记为高风险钱包。这能有效识别那些长期从事灰色交易的‘老油条’地址。
这些阈值就是你为合规系统划定的‘红线’。一旦触及,系统就必须按照预设的剧本进行响应。这使得整个合规决策过程变得透明、一致且可辩护(Defensible)。
**第三步:设计多层筛查工作流——从点到面的立体打击**
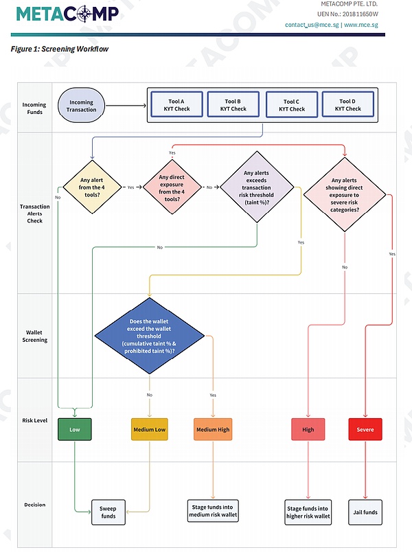
最后,你需要将标准化的分类和统一的参数,整合到一个自动化的多层筛查工作流中。这个流程应该像一个精密的漏斗,层层过滤,逐步聚焦,实现对风险的精准打击,同时避免对大量低风险交易的过度干扰。
一个有效的工作流应该至少包含以下几个步骤:
图4:一个有效的多层筛查工作流示例(改编自MetaComp KYT方法论)
- 初步筛查(Initial Screening):所有交易哈希和对手方地址,首先通过‘三件套’工具进行并行扫描。任何一个工具发出警报,交易即进入下一环节。
- 直接暴露评估(Direct Exposure Assessment):系统判断警报是否为‘直接暴露’,即交易对手方地址本身就是一个被标记的‘严重’或‘高风险’地址。如果是,这属于最高优先级的警报,应立即触发冻结或人工审核流程。
- 交易级暴露分析(Transaction-Level Exposure Analysis):如果没有直接暴露,系统则开始进行‘资金溯源’,分析这笔交易的资金中,有多少比例(Taint %)可以间接追溯到风险源。如果这个比例超过了预设的‘交易级阈值’,则进入下一步。
- 钱包级暴露分析(Wallet-Level Exposure Analysis):对于交易级风险超标的案例,系统会进一步对交易对手方的钱包进行‘全面体检’,分析其历史交易的整体风险状况(Cumulative Taint %)。如果钱包的‘健康度’也低于预设的‘钱包级阈值’,则最终确认该交易为高风险。
- 最终决策(Decision Outcome):基于最终的风险评级(严重、高、中高、中低、低),系统自动或提示人工执行相应操作:放行、拦截、退回或上报。
这个流程的精妙之处在于,它将风险识别从一个简单的‘是/否’判断,变成了一个从点(单笔交易)到线(资金链路)再到面(钱包画像)的立体评估过程。它能有效地区分出‘直接命中’的重度风险和‘间接污染’的潜在风险,从而实现资源的优化配置——对最高风险的交易进行最快响应,对中等风险的交易进行深入分析,而对绝大多数低风险交易则快速放行,完美解决了‘警报疲劳’和‘用户体验’之间的矛盾。
### 终章:拆掉舞台,回到战场
我们花了很长的篇幅,解剖了‘僵尸系统’的病理,复盘了‘合规剧场’的悲剧,也探讨了唤醒系统的‘作战手册’。现在,是时候回到原点了。
‘合规剧场’最大的危害,并非是它消耗了多少预算和人力,而是它所带来的那种致命的、虚假的‘安全感’。它让决策者误以为风险已被掌控,让执行者在日复一日的无效劳动中变得麻木。一个沉默的‘僵尸系统’,远比一个根本不存在的系统更加危险,因为它会让你在毫无防备中,走向危险。
在今天这个黑产技术与金融创新同步迭代的时代,依赖单一工具进行KYT监控,无异于在枪林弹雨的战场上裸奔。犯罪分子拥有了前所未有的武器库——自动化脚本、跨链桥、隐私币、DeFi混币协议,而你的防御体系如果还停留在几年前的水平,那么被攻破只是时间问题。
真正的合规,从来不是一场为了取悦观众、应付检查的表演。它是一场硬仗,一场需要精良装备(多层工具组合)、严密战术(统一风险方法论)和优秀士兵(专业合规团队)的持久战。它不需要华丽的舞台和虚伪的掌声,它需要的是对风险的敬畏,对数据的诚实,以及对流程的持续打磨。
因此,我向所有身处这个行业的从业者,特别是那些手握资源和决策权的人呼吁:请放弃对‘银弹’(silver bullet)式解决方案的幻想。世界上不存在一个可以一劳永逸解决所有问题的神奇工具。合规体系的建设没有终点,它是一个动态的、需要不断根据数据反馈进行迭代和完善的生命周期过程。你今天建立的防御体系,明天就可能出现新的漏洞,唯一的应对之道,就是保持警惕,持续学习,不断进化。
是时候拆掉‘合规剧场’那虚假的舞台了。让我们带着真正能打的‘哨兵系统’,回到那个充满挑战但也充满机遇的、真刀真枪的风险战场。因为只有在那里,我们才能真正守护住我们想要创造的价值。
图1:不同KYT工具组合下的‘漏报率’(False Clean Rate)对比
数据来源:MetaComp Research - Comparative Analysis of On-Chain KYT for AML&CFT, July 2025。图表显示,当风险阈值设为‘中高风险’时,单一工具的漏报率最高可达24.55%,双工具组合最高可达22.60%,而三工具组合则骤降至0.10%。
这种巨大的风险敞口源于KYT工具生态系统的内在缺陷。每个工具都建立在自己专有的数据集和情报收集策略之上,导致它们在以下几个方面存在天然的差异和盲点:
- **数据源的差异性**:一些工具可能与美国执法部门关系密切,对涉及北美地区的风险地址有更强的覆盖;另一些则可能深耕亚洲市场,对本地化的诈骗网络有更及时的情报。没有一个工具能同时成为全球所有地区的情报之王。
- **风险类型的侧重不同**:有的工具擅长追踪与OFAC制裁名单相关的地址,有的则在识别混币服务(Mixers)或暗网(Darknet)市场上技术更胜一筹。如果你选择的工具不擅长识别你的业务面临的主要风险类型,那么它基本上就是个摆设。
- **更新延迟与情报滞后**:黑产地址的生命周期可能很短。一个工具今天标记的风险地址,另一个工具可能要过几天甚至几周才能同步。这种情报上的时间差,足以让洗钱者完成数轮操作。
因此,当一个机构将全部希望寄托于单一KYT工具时,它实际上是在赌博——赌自己遇到的所有风险,都恰好在这个工具的‘认知范围’内。
**数据孤岛造成的‘营养不良’:无源之水,何以奔流?**
如果说单一工具是视野狭隘,那么数据孤岛则是彻底的‘营养不良’。KYT系统从来不是一个孤立的系统,它的有效性建立在对交易对手和交易行为的综合理解之上。它需要持续不断地从KYC(了解你的客户)系统、客户风险评级系统、业务系统等多个源头获取‘数据养分’。当这些数据通道被堵塞,或者数据本身质量低下时,KYT就成了无源之水,失去了判断的基准。
在许多快速发展的支付公司中,这种场景屡见不鲜:
KYC团队负责客户准入,他们的数据存放在A系统中;风控团队负责交易监控,他们的数据在B系统中;合规团队负责AML报告,他们使用的是C系统。三个系统分属不同部门,由不同的供应商提供,彼此之间几乎没有实时的数据交互。结果就是,KYT系统在分析一笔实时交易时,它所依据的客户风险评级可能还是三个月前KYC团队录入的静态信息。这个客户可能在这三个月里已经表现出多种高风险行为,但这些信息被困在了风控团队的B系统里,KYT系统对此一无所知。
这种‘营养不良’的直接后果,就是KYT系统无法建立起准确的客户行为基线(Behavioral Baseline)。一个有效的KYT系统,其核心能力之一是识别‘异常’——即偏离客户正常行为模式的交易。但如果系统连一个客户的‘正常’是什么都不知道,又何谈识别‘异常’?最终,它只能退化到依赖最原始、最粗暴的静态规则,产出大量毫无价值的‘垃圾警报’,离‘僵尸’又近了一步。
**静态规则的‘刻舟求剑’:用旧地图找新大陆**
犯罪分子的手法日新月异,从传统的‘化整为零’(Smurfing)到利用DeFi协议进行跨链洗钱,再到通过NFT市场进行虚假交易,其复杂性和隐蔽性呈指数级增长。然而,许多‘僵尸KYT系统’的规则库,却还停留在几年前的水平,宛如拿着一张旧航海图去寻找新大陆,注定一无所获。
静态规则,例如‘单笔交易超过1万美元则报警’,在今天的黑产从业者看来,简直不值一提。他们可以轻易地通过自动化脚本,将一笔大额资金拆分成成百上千笔小额交易,完美绕过这种简单的阈值。真正的威胁,隐藏在复杂的行为模式中:
- 一个新注册账户,在短时间内与大量无关联的对手方发生小额高频交易。
- 资金快速流入后,不经任何停留,立即通过多个地址分散转出,形成典型的‘剥皮链’(Peel Chain)。
- 交易路径涉及高风险的混币服务、未经注册的交易所或受制裁地区的地址。
这些复杂的模式,是静态规则无法有效描述和捕捉的。它们需要的是能够理解交易网络、分析资金链路、并从海量数据中学习风险特征的机器学习模型。一个健康的KYT系统,其规则和模型应该是动态的、自我进化的。而‘僵尸系统’恰恰丧失了这种能力,它的规则库一旦设定,便鲜有更新,最终在与黑产的军备竞赛中被远远甩在身后,彻底‘脑死亡’。
#### 流程层面的‘心跳停止’:从‘一劳永逸’到‘警报疲劳’
如果说技术缺陷导致了系统‘脑死亡’,那么流程管理的崩坏则直接导致了‘心跳停止’。一个系统即使技术上再先进,如果没有正确的流程来驱动和响应,它也只是一堆昂贵的代码。
**‘上线即胜利’的幻觉:把婚礼当成爱情的终点**
许多公司,尤其是初创公司,在合规建设上抱着一种‘项目制’思维。他们认为,KYT系统的采购和上线是一个有明确起点和终点的项目。一旦系统成功上线,通过了监管验收,这个项目就宣告胜利结束。这是‘合规剧场’最典型的幻觉——把婚礼当成了爱情的终点,以为从此就可以高枕无忧。
然而,一个KYT系统的生命周期,上线仅仅是第一天。它不是一个可以‘一劳永逸’的工具,而是一个需要持续照料和优化的‘生命体’。这包括:
- 持续的参数校准:市场在变,客户行为在变,洗钱手法在变。KYT系统的监控阈值和风险参数必须随之调整。一年前还算合理的1万美元报警阈值,在业务量增长十倍后可能已经毫无意义。
- 定期的规则优化:随着新风险的出现,需要不断开发和部署新的监控规则。同时,也要定期评估旧规则的有效性,淘汰那些只产生误报的‘垃圾规则’。
- 必要的模型再训练:对于使用机器学习模型的系统,必须定期用最新的数据对模型进行再训练,以保证其对新风险模式的识别能力,防止模型衰退(Model Decay)。
当一个组织陷入‘上线即胜利’的幻觉时,这些至关重要的后续维护工作就会被忽视。没有人负责,没有预算支持,KYT系统就像一辆被遗弃在车库里的跑车,引擎再好,也只会慢慢锈蚀,最终变成一堆废铁。
**‘警报疲劳’压垮合规官:最后一根稻草**
一个配置不当、缺乏维护的‘僵尸系统’,最直接、最灾难性的后果,就是产生海量的误报警报(False Positives)。据行业观察,在许多金融机构,KYT系统产生的警报中,95%甚至99%以上最终都被核实为误报。这不仅仅是效率低下的问题,它会引发一种更深层次的危机——‘警报疲劳’(Alert Fatigue)。
我们可以想象一个合规官的日常:
每天早上,他打开案件管理系统,看到上百个待处理的警报。他点开第一个,经过半小时的调查,发现是客户正常的商业行为,关闭。第二个,同样如此。第三个,还是如此……日复一日,他淹没在无穷无尽的误报海洋中。起初的警惕和认真,逐渐被麻木和敷衍所取代。他开始寻找快速关闭警报的‘捷径’,对系统的信任度降到冰点。最终,当一个真正的高风险警报夹杂在其中出现时,他可能只是草草看一眼,习惯性地将其标记为‘误报’,然后关闭。
‘警报疲劳’是压垮合规防线的最后一根稻草。它从心理上摧毁了合规团队的战斗力,让他们从风险的‘猎手’变成了警报的‘清理工’。整个合规部门的精力,都被消耗在与一个‘僵尸系统’的无效搏斗中,而真正的犯罪分子,则在警报的喧嚣掩护下,大摇大摆地穿过防线。
至此,一个KYT系统在流程上彻底‘心跳停止’。它仍在产生警报,但这些‘心跳’已经失去了意义,无人响应,也无人相信。它彻底变成了一具僵尸。
之前身边有个朋友企业为了拿到牌照、讨好投资人,管理层上演了一出经典的‘合规剧场’:高调宣布采购了行业顶尖的KYT工具,并以此作为‘致力于最高合规标准’的宣传资本。但为了省钱,只买了一家供应商的服务。管理层的逻辑是:‘我们用了最好的,出事也别怪我。’他们选择性地忘记了,任何单一工具都有视野盲区。
另外合规团队人手不够,技术不懂,只能用供应商给的最基础的静态规则模板。监控大额交易、过滤几个公开的黑名单地址,就算完成任务。
最关键在于业务一上量,系统警报雪片般飞来。初级分析师们很快发现,95%以上都是误报。为了完成KPI,他们的工作从‘调查风险’变成了‘关闭警报’。久而久之,没人再把警报当回事。
专业的洗钱团伙很快就嗅到了腐肉的气味。他们用最朴素但有效的方法,把这个‘僵尸系统’变成了自己的提款机:通过‘化整为零’的‘蓝精灵’战术,将来自非法网赌的资金拆分成上千笔低于监控阈值的小额交易,伪装成电商回款。最后拉响警报的不是他们团队成员,而是他们合作银行。当监管机构的调查函送到CEO办公桌上时,还在一脸懵逼,后续据说是被吊销牌照了。
图2:不同区块链网络风险水平对比
数据来源:MetaComp Research - Comparative Analysis of On-Chain KYT for AML&CFT, July 2025。图表显示,在抽样数据中,Tron链上交易被评为‘严重’、‘高’或‘中高’风险的比例均显著高于Ethereum链。
身边的故事是一面镜子,映照出无数正在上演‘合规剧场’的金融科技公司的影子。他们可能还没有倒下,只是因为运气好,还没有被专业的犯罪团伙盯上。但这终究是时间问题。
### 第二幕:从‘僵尸’到‘哨兵’——如何唤醒你的合规系统?
在揭示了‘僵尸系统’的病理,并目睹了‘合规剧场’的悲剧后,我们不能仅仅停留在批判和哀叹。作为一线的从业者,我们更关心的是:如何破局?如何将一具行将就木的‘僵尸’重新唤醒,让它变成一个真正能打、能防的‘前线哨兵’?
答案不在于购买更昂贵、更‘权威’的单一工具,而在于一场从理念到战术的彻底变革。这套方法论,在圈内真正的实干派那里早已是心照不宣的秘籍。而MetaComp的研究,则首次系统性地将其量化和公开,为我们提供了一份清晰可执行的作战手册。
#### 核心解法:告别独角戏,拥抱‘多层防御体系’
首先,必须从思想根源上,彻底抛弃‘买个工具就完事’的剧场思维。真正的合规,不是一场独角戏,而是一场需要构建纵深防御体系的阵地战。你不能指望一个哨兵挡住千军万马,你需要的是一个由哨兵、巡逻队、雷达站、情报中心共同组成的立体防御网络。
**战术核心:多工具组合拳**
这个防御体系的战术核心,就是‘多工具组合拳’。单一工具的盲点是必然的,但多个工具的盲点是互补的。通过交叉验证,我们可以最大限度地压缩风险的藏身空间。
那么,到底需要多少个工具?两个?四个?还是越多越好?
MetaComp的研究给出了一个极为关键的答案:三工具组合,是在有效性、成本和效率之间取得最佳平衡点的黄金法则。
我们可以这样通俗地理解这个‘三件套’:
- 第一个工具是你的‘前线哨兵’:它可能覆盖面最广,能发现大部分常规风险。
- 第二个工具是你的‘特种巡逻队’:它可能在某个特定领域(如DeFi风险、特定区域情报)有独到的侦察能力,能发现‘哨兵’看不到的隐蔽威胁。
- 第三个工具是你的‘后方情报分析员’:它可能拥有最强大的数据关联分析能力,能将前两者发现的零散线索串联起来,勾勒出完整的风险画像。
当这三者协同作战时,其威力远非简单相加。数据显示,从双工具升级到三工具,合规有效性会发生质的飞跃。MetaComp的报告指出,一个精心设计的三工具筛查模型,能将高风险交易的‘漏报率’(False Clean Rate)降低到0.10%以下。这意味着99.9%的已知高风险交易都将被捕获。这,才是我们所说的‘能打的合规’。
相比之下,从三工具升级到四工具,虽然能进一步降低漏报率,但其边际效益已经非常微小,而带来的成本和时间延迟却是显著的。研究显示,四工具的筛查时间可能长达11秒,而三工具则能控制在2秒左右。在需要实时决策的支付场景中,这9秒的差距,可能就是用户体验的生死线。
图3:KYT工具组合的有效性与效率权衡
数据来源:MetaComp Research - Comparative Analysis of On-Chain KYT for AML&CFT, July 2025。图表直观展示了增加工具数量对降低‘漏报率’(有效性)和增加‘处理时间’(效率)的影响,清晰地表明三工具组合是性价比最高的选择。
#### 方法论落地:建立自己的‘规则引擎’
选择了正确的‘三件套’组合,只是完成了装备升级。更关键的是,如何指挥这支多兵种部队协同作战。你不能让三个工具各说各话,你需要建立一个统一的指挥中心——也就是你自己的、独立于任何单一工具的‘规则引擎’。
**第一步:风险分类标准化——说同一种语言**
你不能被工具牵着鼻子走。不同的工具可能会用‘Coin Mixer’、‘Protocol Privacy’、‘Shield’等不同标签来描述同一个风险。如果你的合规官需要记住每个工具的‘方言’,那简直是一场灾难。正确的做法是,建立一套内部统一的、清晰的风险分类标准,然后将所有接入工具的风险标签,都映射到你自己的这套标准体系中。
例如,你可以建立如下的标准化分类:
表1:风险类别映射表示例
通过这种方式,无论接入哪个新工具,你都能迅速将其‘翻译’成内部统一的语言,从而实现跨平台的横向比较和统一决策。
**第二步:统一风险参数与阈值——划定清晰的红线**
有了统一的语言,下一步就是制定统一的‘交战规则’。你需要基于自身的风险偏好(Risk Appetite)和监管要求,设定清晰的、可量化的风险阈值。这是将主观的‘风险偏好’转化为客观的、可由机器执行的指令的关键一步。
这套规则不应只是简单的金额阈值,而应是更复杂的、多维度的参数组合,例如:
- 严重性级别定义:明确哪些风险类别属于‘严重’(如制裁、恐怖融资),哪些属于‘高风险’(如盗窃、暗网),哪些属于‘可接受’(如交易所、DeFi)。
- 交易层面污染度阈值(Transaction-Level Taint %):定义一笔交易中间接来自于高风险源的资金比例达到多少时,需要触发警报。这个阈值需要通过大量数据分析来科学设定,而非拍脑袋决定。
- 钱包层面累积风险度阈值(Cumulative Taint %):定义一个钱包在其整个交易历史中,与高风险地址的资金往来比例达到多少时,需要被标记为高风险钱包。这能有效识别那些长期从事灰色交易的‘老油条’地址。
这些阈值就是你为合规系统划定的‘红线’。一旦触及,系统就必须按照预设的剧本进行响应。这使得整个合规决策过程变得透明、一致且可辩护(Defensible)。
**第三步:设计多层筛查工作流——从点到面的立体打击**
最后,你需要将标准化的分类和统一的参数,整合到一个自动化的多层筛查工作流中。这个流程应该像一个精密的漏斗,层层过滤,逐步聚焦,实现对风险的精准打击,同时避免对大量低风险交易的过度干扰。
一个有效的工作流应该至少包含以下几个步骤:
图4:一个有效的多层筛查工作流示例(改编自MetaComp KYT方法论)
- 初步筛查(Initial Screening):所有交易哈希和对手方地址,首先通过‘三件套’工具进行并行扫描。任何一个工具发出警报,交易即进入下一环节。
- 直接暴露评估(Direct Exposure Assessment):系统判断警报是否为‘直接暴露’,即交易对手方地址本身就是一个被标记的‘严重’或‘高风险’地址。如果是,这属于最高优先级的警报,应立即触发冻结或人工审核流程。
- 交易级暴露分析(Transaction-Level Exposure Analysis):如果没有直接暴露,系统则开始进行‘资金溯源’,分析这笔交易的资金中,有多少比例(Taint %)可以间接追溯到风险源。如果这个比例超过了预设的‘交易级阈值’,则进入下一步。
- 钱包级暴露分析(Wallet-Level Exposure Analysis):对于交易级风险超标的案例,系统会进一步对交易对手方的钱包进行‘全面体检’,分析其历史交易的整体风险状况(Cumulative Taint %)。如果钱包的‘健康度’也低于预设的‘钱包级阈值’,则最终确认该交易为高风险。
- 最终决策(Decision Outcome):基于最终的风险评级(严重、高、中高、中低、低),系统自动或提示人工执行相应操作:放行、拦截、退回或上报。
这个流程的精妙之处在于,它将风险识别从一个简单的‘是/否’判断,变成了一个从点(单笔交易)到线(资金链路)再到面(钱包画像)的立体评估过程。它能有效地区分出‘直接命中’的重度风险和‘间接污染’的潜在风险,从而实现资源的优化配置——对最高风险的交易进行最快响应,对中等风险的交易进行深入分析,而对绝大多数低风险交易则快速放行,完美解决了‘警报疲劳’和‘用户体验’之间的矛盾。
### 终章:拆掉舞台,回到战场
我们花了很长的篇幅,解剖了‘僵尸系统’的病理,复盘了‘合规剧场’的悲剧,也探讨了唤醒系统的‘作战手册’。现在,是时候回到原点了。
‘合规剧场’最大的危害,并非是它消耗了多少预算和人力,而是它所带来的那种致命的、虚假的‘安全感’。它让决策者误以为风险已被掌控,让执行者在日复一日的无效劳动中变得麻木。一个沉默的‘僵尸系统’,远比一个根本不存在的系统更加危险,因为它会让你在毫无防备中,走向危险。
在今天这个黑产技术与金融创新同步迭代的时代,依赖单一工具进行KYT监控,无异于在枪林弹雨的战场上裸奔。犯罪分子拥有了前所未有的武器库——自动化脚本、跨链桥、隐私币、DeFi混币协议,而你的防御体系如果还停留在几年前的水平,那么被攻破只是时间问题。
真正的合规,从来不是一场为了取悦观众、应付检查的表演。它是一场硬仗,一场需要精良装备(多层工具组合)、严密战术(统一风险方法论)和优秀士兵(专业合规团队)的持久战。它不需要华丽的舞台和虚伪的掌声,它需要的是对风险的敬畏,对数据的诚实,以及对流程的持续打磨。
因此,我向所有身处这个行业的从业者,特别是那些手握资源和决策权的人呼吁:请放弃对‘银弹’(silver bullet)式解决方案的幻想。世界上不存在一个可以一劳永逸解决所有问题的神奇工具。合规体系的建设没有终点,它是一个动态的、需要不断根据数据反馈进行迭代和完善的生命周期过程。你今天建立的防御体系,明天就可能出现新的漏洞,唯一的应对之道,就是保持警惕,持续学习,不断进化。
是时候拆掉‘合规剧场’那虚假的舞台了。让我们带着真正能打的‘哨兵系统’,回到那个充满挑战但也充满机遇的、真刀真枪的风险战场。因为只有在那里,我们才能真正守护住我们想要创造的价值。
声明:文章不代表比特之家观点及立场,不构成本平台任何投资建议。投资决策需建立在独立思考之上,本文内容仅供参考,风险自担!转载请注明出处!侵权必究!
相关阅读
-
2025黑USDT洗钱陷阱三步识别法:避开法律风险保财产安全WEB3.0 2025-07-01 16:18