RWA与IPO对比:融资新路径如何选择?
2025-07-23 15:14 loading...
近年来,随着区块链技术的发展以及监管框架的不断完善,现实世界资产(RWA)的代币化逐渐成为金融市场关注的焦点。香港、美国、新加坡等地纷纷推出试点政策,探索数字资产与实体经济融合的新路径。与此同时,传统的首次公开募股(IPO)依然是企业获取大规模资金、提升品牌公信力的重要方式。那么,企业在面对融资选择时,应如何权衡RWA与IPO的优劣?二者究竟存在哪些本质差异?又各自适合什么样的企业?本文将从定义、核心差异、优势特点、监管趋势到适用场景进行系统分析,助力企业制定科学的融资战略。
H2 RWA与IPO的基本概念解析
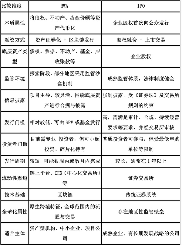
RWA,即现实世界资产代币化,是指将房产、应收账款、基金份额、票据等传统金融资产,通过区块链技术转化为可在链上流通的数字凭证。这一过程不仅提升了资产的流动性,还显著降低了交易门槛与中间成本。例如,一家资产管理公司可将其持有的商业地产收益权拆分为数千份小额代币,让全球投资者以百元级金额参与投资,实现真正意义上的普惠金融。
IPO,即首次公开募股,是企业首次向公众发行股票并在证券交易所挂牌的行为。它依赖于严格的财务审计、法律合规审查及信息披露机制,由券商、会计师事务所和律师事务所共同参与,流程规范且周期较长。成功上市意味着企业进入公开资本市场,具备更强的融资能力和品牌影响力,是企业迈向成熟阶段的重要标志。
H2 一表说清:RWA与IPO的核心差异对比
H2 RWA的优势:低门槛、高流动性、技术驱动的新型融资范式
RWA作为一种基于区块链的创新融资工具,具有以下突出优势:
- 低门槛高效率:资产可按需拆分,最小单位可达几十元,打破传统投资对资金规模的限制,吸引更多中小投资者参与。
- 流动性显著提升:原本难以变现的非标资产如应收账款或不动产收益权,在链上实现全天候、跨区域交易,极大改善资产周转率。
- 发行流程简化:无需依赖传统券商承销体系,技术平台成熟后可实现数周内完成发行,相比IPO动辄一年以上的筹备周期更为敏捷。
- 链上透明可追溯:所有交易记录上链存证,不可篡改,增强投资者信任,降低信息不对称风险,推动金融包容性发展。
H2 IPO的优势:高额度、强背书、制度完善的资本运作通道
尽管RWA发展迅速,但IPO仍保持其不可替代的地位,主要体现在以下几个方面:
- 融资规模巨大:成功上市的企业通常可募集数亿至数十亿元资金,远超多数RWA项目所能覆盖的范围。
- 品牌信誉加持:通过证监会与交易所双重审核,上市本身即是一种权威背书,有助于企业建立公众信任,拓展商业合作机会。
- 资本运作空间广阔:上市后可通过增发、并购重组、股权激励等方式持续优化资本结构,支持长期战略布局。
- 投资者保护机制健全:成熟的法律体系与监管制度为投资者提供多重保障,包括信息披露义务、内幕交易防控、集体诉讼机制等,构建稳定的投资环境。
- 市场基础广泛:涵盖机构投资者、散户及国际基金,具备充沛的流动性与活跃的二级市场交易生态。
H2 监管差异透视:以香港为例的差异化监管路径
香港作为国际金融枢纽,在对待RWA与IPO的监管上展现出鲜明的“双轨制”特征。对于IPO,监管始终坚持高标准、严要求,依据《证券及期货条例》实施全流程管控,涵盖保荐责任、尽职调查、审计报告、公众持股比例等多个环节,确保企业具备持续经营能力与良好治理结构,维护市场公信力。
而在RWA领域,香港则采取“包容审慎”的试验性监管策略。自2023年起,证监会发布《有关代币化证监会认可投资产品的通函》,明确将代币化资产纳入合资格投资产品范畴,并要求产品发行方对代币化安排的管理可靠性负责,必要时须提交第三方审查报告及法律意见书。同时,虚拟资产服务提供者(VASP)牌照制度逐步落地,监管沙盒机制也允许企业在受控环境中测试创新方案。这表明香港正致力于在鼓励金融科技创新与防范系统性风险之间寻求平衡。
H2 适用对象画像:谁更适合选择RWA?谁更应走IPO?
中小企业、非标资产持有者、跨境资产运营方,若希望快速盘活存量资产、吸引分散型资金,可优先考虑RWA路径。尤其适用于拥有稳定现金流但缺乏上市条件的实体企业,如地产开发商、供应链金融平台、私募基金等。
而追求规模化融资、品牌国际化、长期资本运作的企业,则仍应以IPO为主要目标。特别是已具备一定营收规模、盈利能力和治理结构的成熟企业,应充分利用资本市场制度红利,实现跨越式发展。
H2 结语:互补而非替代,构建多元融资生态体系
RWA并非IPO的替代品,而是对传统金融体系的有效补充。它打破了资产流动性的天花板,使更多非标资产得以进入公共市场;而IPO依然是企业迈向公众资本、接受市场检验的关键一步。未来,随着监管机制日趋完善、链上基础设施不断成熟、投资者认知持续提升,RWA与IPO将在不同层级、不同阶段形成协同效应。企业应根据自身发展阶段、资产特性与战略目标,灵活组合两种融资工具,打造更具韧性与弹性的资本布局。一个更加开放、高效、透明的全球融资新生态,正在加速形成。
H2 RWA的优势:低门槛、高流动性、技术驱动的新型融资范式
RWA作为一种基于区块链的创新融资工具,具有以下突出优势:
- 低门槛高效率:资产可按需拆分,最小单位可达几十元,打破传统投资对资金规模的限制,吸引更多中小投资者参与。
- 流动性显著提升:原本难以变现的非标资产如应收账款或不动产收益权,在链上实现全天候、跨区域交易,极大改善资产周转率。
- 发行流程简化:无需依赖传统券商承销体系,技术平台成熟后可实现数周内完成发行,相比IPO动辄一年以上的筹备周期更为敏捷。
- 链上透明可追溯:所有交易记录上链存证,不可篡改,增强投资者信任,降低信息不对称风险,推动金融包容性发展。
H2 IPO的优势:高额度、强背书、制度完善的资本运作通道
尽管RWA发展迅速,但IPO仍保持其不可替代的地位,主要体现在以下几个方面:
- 融资规模巨大:成功上市的企业通常可募集数亿至数十亿元资金,远超多数RWA项目所能覆盖的范围。
- 品牌信誉加持:通过证监会与交易所双重审核,上市本身即是一种权威背书,有助于企业建立公众信任,拓展商业合作机会。
- 资本运作空间广阔:上市后可通过增发、并购重组、股权激励等方式持续优化资本结构,支持长期战略布局。
- 投资者保护机制健全:成熟的法律体系与监管制度为投资者提供多重保障,包括信息披露义务、内幕交易防控、集体诉讼机制等,构建稳定的投资环境。
- 市场基础广泛:涵盖机构投资者、散户及国际基金,具备充沛的流动性与活跃的二级市场交易生态。
H2 监管差异透视:以香港为例的差异化监管路径
香港作为国际金融枢纽,在对待RWA与IPO的监管上展现出鲜明的“双轨制”特征。对于IPO,监管始终坚持高标准、严要求,依据《证券及期货条例》实施全流程管控,涵盖保荐责任、尽职调查、审计报告、公众持股比例等多个环节,确保企业具备持续经营能力与良好治理结构,维护市场公信力。
而在RWA领域,香港则采取“包容审慎”的试验性监管策略。自2023年起,证监会发布《有关代币化证监会认可投资产品的通函》,明确将代币化资产纳入合资格投资产品范畴,并要求产品发行方对代币化安排的管理可靠性负责,必要时须提交第三方审查报告及法律意见书。同时,虚拟资产服务提供者(VASP)牌照制度逐步落地,监管沙盒机制也允许企业在受控环境中测试创新方案。这表明香港正致力于在鼓励金融科技创新与防范系统性风险之间寻求平衡。
H2 适用对象画像:谁更适合选择RWA?谁更应走IPO?
中小企业、非标资产持有者、跨境资产运营方,若希望快速盘活存量资产、吸引分散型资金,可优先考虑RWA路径。尤其适用于拥有稳定现金流但缺乏上市条件的实体企业,如地产开发商、供应链金融平台、私募基金等。
而追求规模化融资、品牌国际化、长期资本运作的企业,则仍应以IPO为主要目标。特别是已具备一定营收规模、盈利能力和治理结构的成熟企业,应充分利用资本市场制度红利,实现跨越式发展。
H2 结语:互补而非替代,构建多元融资生态体系
RWA并非IPO的替代品,而是对传统金融体系的有效补充。它打破了资产流动性的天花板,使更多非标资产得以进入公共市场;而IPO依然是企业迈向公众资本、接受市场检验的关键一步。未来,随着监管机制日趋完善、链上基础设施不断成熟、投资者认知持续提升,RWA与IPO将在不同层级、不同阶段形成协同效应。企业应根据自身发展阶段、资产特性与战略目标,灵活组合两种融资工具,打造更具韧性与弹性的资本布局。一个更加开放、高效、透明的全球融资新生态,正在加速形成。
声明:文章不代表比特之家观点及立场,不构成本平台任何投资建议。投资决策需建立在独立思考之上,本文内容仅供参考,风险自担!转载请注明出处!侵权必究!
相关阅读
-
DEX与CEX分化加剧:POIDH激励现实行为,机构仍偏爱中心化交易区块链资讯 2025-09-27 22:18
-
比特币矿工利润低迷却未抛售,市场趋势将如何演变?区块链资讯 2025-06-30 09:55
-
稳定币市值破3000亿美元,监管清晰推动市场爆发区块链资讯 2025-10-07 02:31
-
马斯克推广XRP或致价格飙升至175.92美元?谷歌Gemini分析揭示潜在涨幅区块链资讯 2025-08-29 16:08
-
巨鲸做空山寨币转向PDP,市场趋势突变区块链资讯 2025-10-16 22:25
-
Johann Kerbrat重返戛纳:Robinhood发布雄心加密套件区块链资讯 2025-07-01 16:09
-
CFTC发布新指南 外国加密交易所可合规进入美国市场区块链资讯 2025-08-29 04:04
-
德州成立战略比特币储备 成美国第三大数字资产州区块链资讯 2025-06-22 08:14
-
Strategy暂停比特币购买 现金储备达21.9亿美元区块链资讯 2025-12-23 06:26
-
美国加速贸易谈判 周三前将发关税信函区块链资讯 2025-07-08 07:01